Infineon TLE500x/TLE501x Magnetische Winkelsensoren

Infineon TLE500x/TLE501x Magnetische Winkelsensoren

Die TLE500x/TLE501x magnetischen Winkelsensoren von Infineon wurden nach dem Prinzip des magnetischen Winkelsensors entwickelt, das auf der erprobten, in Fahrzeugen zugelassenen Giant-Magneto-Resistive-Technologie (iGMR) basiert. Die iGMR-Technik kombiniert magnetoresistive Sensorelemente mit integrierten Schaltkreisen auf einem Chip. Diese Geräte können die absolute Ausrichtung eines Magnetfeldes über alle Winkelgrade zwischen 0° und 360° mit hoher Winkelgenauigkeit und Auflösung bestimmen. Diese Produkte bieten die Vorteile der integrierten, schnellen Signalverarbeitung, kurze Verzögerungszeiten und mehrere Schnittstellenoptionen. Typische Anwendungen sind magnetische Winkelkodierung, Motorkommutierung, Lenkwinkel- und Drehpositionsmessungen.

Infineon TLE5009 GMR-Winkelsensoren sind Winkelsensoren mit analogen Ausgängen. Diese Geräte erkennen die Ausrichtung eines Magnetfelds durch Messen der Sinus- und Kosinuswinkel mit Giant-Magneto-Resistance-Elementen (GMR). Jedes Gerät verfügt über analoge Sinus- und Kosinus-Ausgangsspannungen, die den Magnetwinkel in einem Bereich von 0 bis 360° beschreiben. Die differenziellen GMR-Brückensignale sind temperaturkompensiert und unabhängig von der magnetischen Feldstärke. Dies hilft dabei, eine konstante Ausgangsspannung über einen breiten Temperatur- und Feldstärkebereich zu erhalten. Der analoge Ausgang wurde für differentielle Anwendungen entwickelt. Die Ausgangsspannungen sind so ausgelegt, dass der dynamische Bereich eines AD-Konverters die gleiche Versorgung des Sensors als Referenzspannung verwendet.


Weitere Ressourcen
Datenblatt Datenblatt
 
Merkmale
  • 3V bis 5,5V Versorgungsspannung im Betrieb
  • Niedriger Stromverbrauch und sehr schneller Start
  • Überspannungsschutz
  • 360° kontaktlose Winkelmessung
  • Ausgangsamplitude optimiert für Schaltkreise mit 3,3V oder 5V Versorgungsspannung (Typ. -E10x0 beziehungsweise -E20x0)
  • Immun gegen Luftspalt-Schwankungen aufgrund des GMR-Abtastprinzips
  • Ausgangsamplitude konstant über einen breiten Temperaturbereich: -40°C bis 150°C (Sperrschichttemperatur)

  • Hohe Genauigkeit (typ. 0,6° Gesamtwinkelfehler)
  • AEC-Q100 für Automobilanwendungen qualifiziert
  • Umweltfreundliches Gehäuse mit bleifreier (Pb-freier) Beschichtung

Anwendungsbereiche
  • Erkennung der Rotorposition für die elektrische Kommutierung eines Motors
  • Drehschalter
  • Lenkwinkelerfassung
  • Erfassung der Ventil- oder Klappenposition
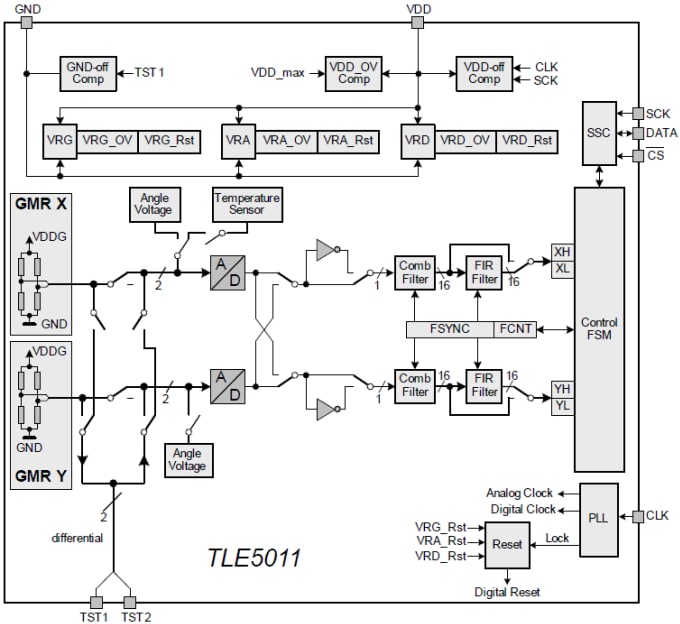
Blockdiagramm
Blockdiagramm

Der Infineon TLE5011 GMR-Winkelsensor ist ein 360°-Winkelsensor, der die Ausrichtung eines Magnetfelds durch Messen der Sinus- und Kosinus-Winkelkomponenten erfasst. Dies geschieht mit monolithisch integrierten Giant-Magneto-Resistance-Elementen (IGMR). Die Kommunikation der Daten wird über einer Schnittstelle für bidirektionale, synchrone und serielle Kommunikation (SSC), die mit SPI kompatibel ist, erreicht. Die Sinus- und Kosinuswerte können digital ausgelesen werden. Diese Signale können digital verarbeitet werden, um die Winkelausrichtung des Magnetfeldes (des Magneten) zu berechnen. Diese Berechnung kann unter Verwendung eines CORDIC-Algorithmus (COordinate-Rotation-DIgital-Computer) erfolgen. Es ist möglich, zur Redundanz mehr als einen TLE5011 an einer SSC-Schnittstelle eines Mikrocontrollers zu verbinden. Wenn mehrere TLE5011 verwendet werden, wird die Synchronisation des angeschlossenen TLE5011 durch einen Sammelbefehl ausgeführt.


Weitere Ressourcen
Datenblatt Datenblatt
 
Merkmale
  • Basiert auf dem Giant-Magneto-Resistance-Prinzip (GMR)
  • Integrierte Magnetfelderfassung zur Winkelmessung
  • Entwickelt für 3,3V- und 5V-Systeme
  • Volle 0 - 360°-Winkelmessung
  • Hochgenaue Einzel-Bit SD-ADC
  • 16-Bit-Darstellung der Sinus-/Kosinuswerte auf der Schnittstelle
  • Breiter magnetischer Betriebsbereich: 30mT bis 50mT
  • Bidirektionale SSC-Schnittstelle bis zu 2Mbit/s
  • 3-Pin SSC-Schnittstelle, SPI-kompatibel mit Open Drain
  • ADCs und Filter werden über externe Kommandos via SSC synchronisiert
  • Testwiderstände zur Simulation der Winkelwerte
  • Kern-Versorgungsspannung 2,5V

  • 0,25μm CMOS-Technologie
  • Für die Automobilindustrie geeignet: -40°C bis +150°C (Sperrschichttemperatur)
  • Latch-up-Festigkeit nach JEDEC-Standard
  • ESD > 4kV (HBM)
  • Umweltfreundliche Gehäuse mit bleifreier (Pb-freier) Beschichtung

Anwendungsbereiche
  • Lenkwinkel
  • Bürstenlose DC-Motorkommutierung
  • Drehschalter
  • Allgemeine Winkelerfassung
Blockdiagramm
Blockdiagramm

Die Infineon TLE5012B GMR-Winkelsensoren sind 360°-Winkelsensoren, die die Ausrichtung eines Magnetfelds durch Messen der Sinus- und Kosinus-Winkelkomponenten erfassen. Dies geschieht durch Messung der Sinus- und Kosinuswinkel über monolithisch integrierte Giant-Magneto-Resistance-Elemente (IGMR). Diese rohen Signale (Sinus und Kosinus) können intern digital verarbeitet werden, um die Winkelausrichtung des Magnetfeldes (des Magneten) zu berechnen. Der TLE5012B ist ein vorkalibrierter Sensor. Die Daten der Kalibrierung werden in Lasersicherungen gespeichert. Bei Inbetriebnahme werden die Werte der Sicherungen in Flip-Flops geschrieben, wo diese Werte durch die anwendungsspezifischen Parameter geändert werden können. Die Kommunikation der Daten wird über eine bidirektionale, synchrone und serielle Kommunikation (SSC), die mit SPI kompatibel ist, erreicht. Die Sensorkonfiguration ist in den Registern, die über die SSC-Schnittstelle zugänglich sind, gespeichert.


Weitere Ressourcen
Datenblatt Datenblatt
 
Merkmale
  • Basiert auf dem Giant-Magneto-Resistance-Prinzip (GMR)
  • Integrierte Magnetfelderfassung zur Winkelmessung
  • 360°-Winkelmessung mit Drehzahlmesser und Winkelgeschwindigkeitsmessung
  • Zwei eigenständige hochgenaue Einzel-Bit SD-ADC
  • 15-Bit-Darstellung des absoluten Winkelwerts am Ausgang (Auflösung von 0,01°)
  • 16-Bit-Darstellung der Sinus-/Kosinuswerte an der Schnittstelle
  • Maximaler Winkelfehler 1,0° über die gesamte Lebensdauer und den gesamten Temperatur-Bereich mit aktivierter Autokalibrierung
  • Bidirektionale SSC-Schnittstelle bis zu 8Mbit/s
  • Unterstützt Sicherheits-Integritätslevel (SIL) mit Diagnosefunktionen und Statusinformationen
  • Schnittstellen: SSC, PWM, Inkrementale Schnittstelle (IIF), Hall-Schalter-Modus (HSM), Kurzcode für PWM (SPC, basierend auf SENT Protokoll in SAE J2716)

  • Die Ausgangskontakte können als Push-Pull oder Open-Drain konfiguriert (programmiert oder vorkonfiguriert) werden.
  • Bus-Betrieb von mehreren Sensoren in einer Leitung mit SSC- oder SPC-Schnittstelle in der Open-Drain-Konfiguration möglich
  • 0,25μm CMOS-Technologie
  • Für die Automobilindustrie geeignet: -40°C bis +150°C (Sperrschichttemperatur)
  • ESD > 4kV (HBM)
  • Bleifreies und RoHS-konformes Gehäuse
  • Halogenfrei

Anwendungsbereiche
  • Elektrisch kommutierter Motor
  • Drehschalter
  • Lenkwinkelmessungen
  • Allgemeine Winkelerfassung
Blockdiagramm
Blockdiagramm
eNews
  • Infineon Technologies