Analog Devices Inc. ADuM1253 I2C-Digitalisolatoren mit extrem geringem Stromverbrauch
Die extrem stromsparenden I2C-Digitalisolatoren ADuM1253 von Analog Devices Inc. bieten zwei Open-Drain-Kanäle, einen unidirektionalen und einen bidirektionalen. Dieses Zweikanal-Design ist für Applikationen wie I2C ausgelegt, bei denen Daten in beide Richtungen auf der gleichen Leitung übertragen werden müssen, aber über einen unidirektionalen Takt verfügen. Um Latch-up-Aktion zu verhindern, verfügen die Seite-1-Ausgänge über spezielle Puffer, die die niedrige Logik-Spannung bei 0,64 V regeln. Der niedrige Logik-Eingangsschwellenwert ist mindestens 50 mV niedriger als die niedrige Logik-Ausgangsspannung. Seite 2 verfügt über herkömmliche Puffer, die eine niedrige Logik-Ausgangsspannung nicht regeln. Der ADuM1253 ist für den Betrieb bei Umgebungstemperaturen von -40 °C bis +125 °C ausgelegt und in einem schmalen 8-Pin-SOIC-Gehäuse untergebracht.Der ADuM1253 verfügt über unabhängige Stromversorgungen von 1,71 V bis 5,5 V auf sowohl der Seite 1 als auch auf der Seite 2 des Isolators. Das Bauteil arbeitet mit bis zu 2 MHz und der extrem niedrige Standby-Strom von 21 µA pro Seite eignet sich hervorragend für batteriebetriebene Systeme. Der ADuM1253 von Analog Devices sorgt für eine störungsfreie Busverbindung für Hot-Plug-Verbindungen auf der Seite 2, indem zuerst die Bus-Pins vorgeladen und dann der Bus-Zustand für einen Leerlauf-Bus oder die Erkennung einerI2C-Stoppbedingungüberwacht wird, bevor Seite 1 und Seite 2 verbunden werden.
Merkmale
- Niedrige VOL(MAX) für eine höhere I2C-Bauteil-Kompatibilität
- 0,69 V für Seite 1
- 0,4 V für Seite 2
- Extrem geringer Stromverbrauch für eine längere Batterielaufzeit, 142 μA typisch pro Kanal bei 400 kHz
- Der große unabhängigeVDD1/VDD2-Versorgungsbereich unterstützt mehr Logikspannungspegelund ermöglicht Pegelverschiebungen von 1,71 V bis 5,5 V für beide Seiten
- Hot-Swap-fähige I/O der Seite 2 verhindert Datenbeschädigung, anfängliche Verbindung der Seite 2 erfolgt im Bus-Leerlauf oder Stopp-Zustand
- Bidirektionale I2C-Übertragung bei bis zu 2 MHz SCL
- Starke Stromsenkung ermöglicht niedrigereRPULL-UP-Werte für schnellere Busgeschwindigkeiten
- 5 mA für Seite 1
- 50 mA für Seite 2
- Robuste galvanische Isolierung von digitalen Signalen
- Hält kontinuierlich (VIOWM) 445VRMS stand
- Hält ±10 kV Stoßstrom gemäß IEC 61000-4-5 stand
- 4 mm Kriechstrecke und Luftstrecke
- Sicherheitszertifizierungen und regulatorische Zulassungen (ausstehend)
- IEC 60747-17, 630VPEAK, Verstärkung von VIORM
- UL 1577, 3000VRMS für eine Minute
- IEC/EN/CSA 62368-1
- IEC/EN/CSA 61010-1
- CAN/CSA-C22.2 Nr. 14-18
- Schmales 8-SOIC-Gehäuse
- RoHS-konform
Applikationen
- Isolierte I2C/SMBus-Schnittstellen
- Batteriemanagementsysteme
- Power-Over-Ethernet (PoE)
- Motorsteuerungssysteme
Technische Daten
- 445 VRMS Isolationsspannung
- Versorgungsspannungsbereich von 1,71 V bis 5,5 V
- 270 µA Betriebsversorgungsstrom
- 93,7 ns Ausbreitungsverzögerungszeit
- -40 °C bis +125 °C Betriebstemperaturbereich
- Feuchteempfindlichkeit (MSL) 3
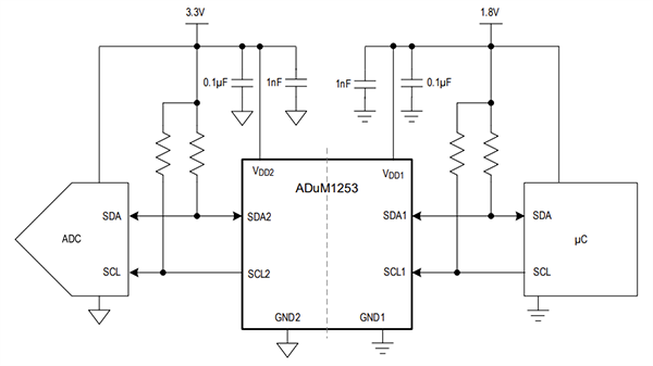
Vereinfachtes Applikationsdiagramm
Funktionales Blockdiagramm
Veröffentlichungsdatum: 2024-03-21
| Aktualisiert: 2024-08-30
