Analog Devices Inc. LT6110 DC3033A-Demonstrationsboard
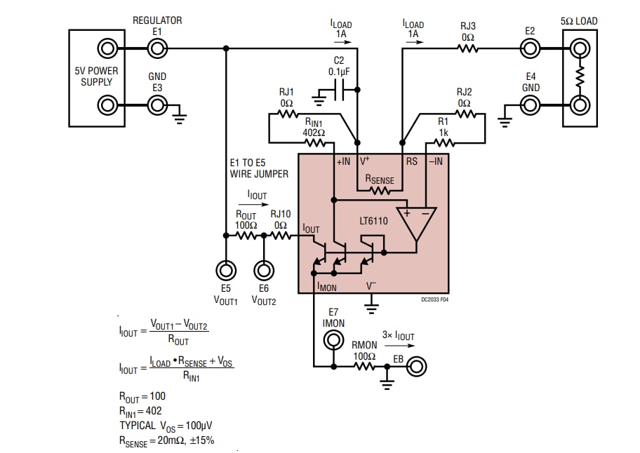
Das Analog Devices LT6110 DC2033A-Demonstrationsboard verfügt über den LT6110 Kabel-/Drahtabfall-Kompensator-IC. Der LT6110 ist eine präzise High-Side-Strommessung, die den Laststrom über einen Messwiderstand überwacht und die Messspannung in einen Senken- oder Quellenstrom umwandelt.Das LT6110 DC2033A-Demonstrationsboard von ADI ist für den LT6110 über eine Steckbrücke konfiguriert, um den internen Messwiderstand, einen externen 25-mΩ-Messwiderstand oder einen 5,4-mΩ-PCB-Trace-Messwiderstand zu verwenden. Die Standardkonfiguration auf dem LT6110 DC2033A-Demonstrationsboard ist für den LT6110 zur Verwendung mit dem internen Messwiderstand ausgelegt.
Technische Daten
- Versorgungsbereich: 2 V bis 50 V
- Eingangs-Offset-Spannung des Verstärkers: 300 µV
- Versorgungsstrom: 30 µA
- IOUT-Signalbandbreite: 180 kHz
Weitere Ressourcen
Schnellstart-Einrichtung
Schnelle Einrichtung von Schaltung und Gleichstellungen
Veröffentlichungsdatum: 2021-01-04
| Aktualisiert: 2022-03-11
