Analog Devices Inc. EVAL-ADG5421FEBZ Evaluierungsboard
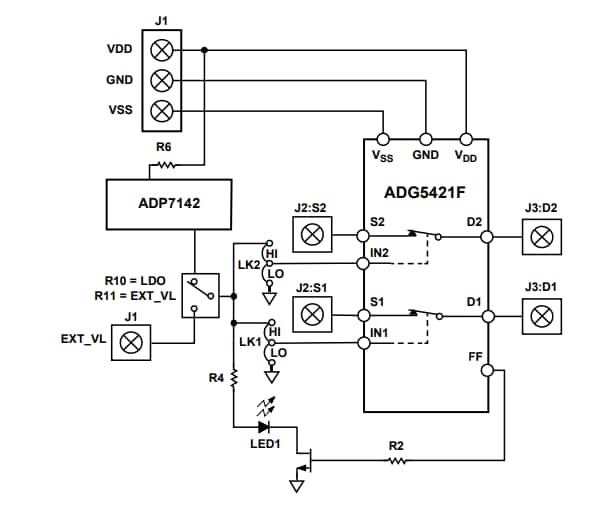
Analog Devices Inc. Das EVAL-ADG5421FEBZ Evaluierungsboard ermöglicht dem Anwender die Evaluierung des ADG5421F. Der ADG5421F ist ein Dual-SPST-Schalter, der über einen Überspannungsschutz, einen Ausschaltschutz und eine Überspannungserkennung an den Quellen-Pins verfügt. Der ADG5421F ist in der Mitte des EVAL-ADG5421FEBZ Evaluierungsboards angelötet und 2-Drahtschraubklemmen werden an den einzelnen Quellen- und Drain-Pins angeschlossen. Drei Schraubklemmen dienen zur Stromversorgung des Bauteils, eine vierte Klemme dient zur Bereitstellung einer benutzerdefinierten digitalen Spannung zur Versorgung der LED, die zur visuellen Anzeige des Fehlerstatus des Schalters angebracht ist.Merkmale
- Versorgungsspannungen
- Duale Versorgung: ±5 V bis ±22 V
- Einzelversorgung: 8 V bis 44 V
- An den Quellen-Pins gegen Überspannung geschützt
- Signalspannungen von bis zu -60 V und +60 V
- LED für visuelle Überspannungsanzeige
- Parallelschnittstelle mit 1,8-V-Logikschaltung kompatibel
Erforderliche Ausrüstung
- DC-Spannungsquelle
- Dual-Versorgung: ±5 V bis ±22 V
- Einzelversorgung: 8 V bis 44 V
- Optionale digitale Spannungsquelle: 5 V
- Analoge Signalquelle
- Verfahren zur Spannungsmessung, wie z. B. digitaler Multimeter (DMM)
EINRICHTUNG
Blockdiagramm
Veröffentlichungsdatum: 2021-06-18
| Aktualisiert: 2022-03-11
