Analog Devices Inc. LT3097 Low-Dropout-Linearregler
Analog Devices Inc. LT3097 Low-Dropout-Linearregler verfügen über eine extrem rauscharme Architektur mit einem extrem hohem Power Supply Rejection Ratio (PSRR), das für die Stromversorgung rauschempfindlicher Applikationen ausgelegt ist. Die dualen, positiven und negativen, hochleistungsfähigen Niederspannungs-Linearregler liefern bis zu 500 mA mit einer typischen Dropout-Spannung von 260 mV/ 235 mV (positiv/negativ). Im ausgeschalteten Zustand beträgt der Betriebsruhestrom des Geräts nominell 2,2 mA/ 2,35 mA (positiv/negativ) und fällt auf 0,3 µA/3 µA (positiv/negativ).Die LT3097 Low-Dropout-Linearregler von ADI bieten einen weiten Ausgangsspannungsbereich von 0 V bis 15 V (positiv) und 0 V bis -19,5 V (negativ). Die Verstärker sind stabil mit einem Keramik-Ausgangskondensator von mindestens 10 μF für jeden Kanal. Interne Strombegrenzung mit Foldback und thermische Grenze mit Hysterese wurden zum Schutz eingebaut. Der positive Regler verfügt darüber hinaus über einen Verpolungsschutz und einen Rückstromschutz.
Das LT3097 ist in einem thermisch verbesserten 22-Pin-Dual-Flat-No-Leads (DFN)-Kunststoffgehäuse von 6 mm × 3 mm untergebracht.
Merkmale
- Extrem niedriges RMS-Ausgangsrauschen von 0,8 μVRMS (10 Hz bis 100 kHz)
- Extrem niedriger spektraler Rauschdichte-Ausgang von 2 nV/√Hz (positiv) und 2,2 nV/√Hz (negativ) bei 10 kHz
- Extrem niedriges 1/f-Rauschen von 10 µVp-p (positiv) und 3,2 µVp-p (negativ) (0,1 Hz bis 10 Hz)
- Extrem hohes PSRR von 76 dB (positiv) und 74 dB (negativ) bei 1 MHz
- Ausgangsstrom von 500 mA
- Weiter Eingangsspannungsbereich von ±1,8 V bis ±20 V
- Ein Kondensator pro Kanal verbessert das Rauschen und das PSRR
- 100 µA, ±1 % initiale Genauigkeit vom SET-Pin-Strom
- Ein Widerstand pro Kanal programmiert die Ausgangsspannung.
- Programmierbare Strombegrenzung
- Low-Dropout-Spannung: 260 mV (positiv) und 235 mV (negativ)
- Ausgangsspannungsbereich: 0 V bis 15 V (positiv) und 0 V bis -19,5 V (negativ)
- Programmierbares Power-Good
- Schnelle Inbetriebnahme
- Präzisionsfreigabe/ Unterspannungsabschaltung (UVLO)
- Interne Strombegrenzung mit Foldback
- Keramik-Ausgangskondensator von mindestens 10µF
- Kompaktes 22-Pin-DFN-Kunststoffgehäuse mit niedrigem Profil von 6 mm x 3 mm
Applikationen
- Bipolare sehr geräuscharme Stromversorgung
- RF-Stromversorgung, einschließlich phasenregelter Schleifen, spannungsgesteuerter Oszillatoren, Mischern, niedrigrauschartigen Verstärkern und Leistungsverstärkern.
- Rauscharme Messgeräte
- Präzise Hochgeschwindigkeits-Datenwandler
- Medizinische Anwendungen, einschließlich Imaging und Diagnose
- Präzisionsnetzteile
- Nachregulator für Schaltnetzteile
PSRR vs. Frequenz
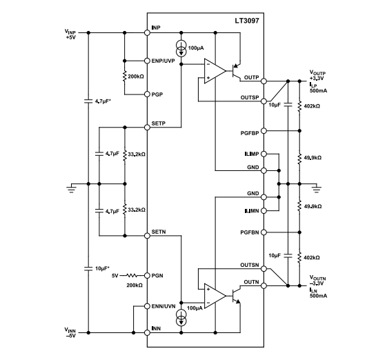
Typische Applikation
Veröffentlichungsdatum: 2023-04-07
| Aktualisiert: 2023-05-09
