Analog Devices Inc. LTC4376 Leistungs-Switch-ICs
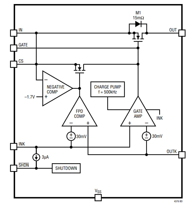
Die LTC4376 Leistungs-Switch-ICs von Linear Technology/Analog Devices sind 7A-Ideal-Dioden, die interne 15mΩ-n-Kanal-MOSFETs verwenden. Dadurch kann eine Schottky-Diode als Ersatz in Dioden-OR- und Hochstrom-Dioden-Applikationen verwendet werden. Die LTC4376 Switch-ICs steuern den Durchlass-Spannungsabfall über den internen MOSFET, um eine gleichmäßige Stromzufuhr ohne Schwingung zu gewährleisten. Diese Leistungs-Switch-ICs reduzieren den Stromverbrauch, die Wärmedissipation und die PC-Boardfläche. Die LTC4376 Leistungs-Switch-ICs arbeiten bei einem Betriebsspannungsbereich von 4 V bis 40 V und bieten einen Eingangsverpolungsschutz bis -40 V. Diese Switch-ICs sind in einem 16-Pin-DFN-Gehäuse von 5 mm x 4 mm verfügbar. Zu den Applikationen gehören Automotive-Batterieschutz, ausfallsichere Netzteile, tragbare Batteriegeräte und Computersysteme/Server.Merkmale
- Reduziert die Verlustleistung durch Ersatz einer Leistungs-Schottky-Diode
- Großer Betriebsspannungsbereich: 4 V bis 40 V
- Interner 15mΩ-n-Kanal-MOSFET
- Eingangsverpolungsschutz bis -40 V
- Niedriger Abschaltstrom von 9 μA
- Niedriger Betriebsstrom von 150 μA
- Gleichmäßige Umschaltung ohne Schwingung
- Erhältlich in einem 16-Pin-DFN-Gehäuse von 5 mm x 4 mm
Applikationen
- Automotive-Batterieschutz
- Ausfallsichere Netzteile
- Tragbare Batteriegeräte
- Computersysteme/Server
LTC4376 Blockdiagramm
LTC4376 Typisches Applikationsdiagramm
Verlustleistung gegenüber Laststrom
Weitere Ressourcen
Veröffentlichungsdatum: 2018-12-25
| Aktualisiert: 2023-02-14
