Analog Devices / Maxim Integrated MAX14914 High-Side-Schalter

Der Maxim MAX14914 High-Side-Schalter ist ein High-Side-/Push-Pull-Treiber, der sowohl als industrieller Digitalausgang (DO) als auch als industrieller Digitaleingang (DI) betrieben werden kann. Der MAX14914 ist für den Betrieb mit Netzteilen von bis zu 40 V spezifiziert. Der High-Side-Schaltstrom ist über einen Widerstand von 135 mA (min.) bis 1,3 A (min.) einstellbar.

Der Einschaltwiderstand des High-Side-Treibers beträgt 120 mΩ (typisch) bei einer Umgebungstemperatur von 125 °C. Der optionale Push-Pull-Betrieb ermöglicht das Treiben von Kabeln und eine schnelle Entladung der Lastkapazität. Für Sicherheitsapplikationen wird die Ausgangsspannung überwacht und über den DOI_LVL-Pin angezeigt. Der MAX14914 ist mit den Eingangskennlinien des Typs 1, Typs 2 und Typs 3 bei Konfiguration für den DI-Betrieb konform.

Merkmale

  • Reduziert die Verlustleistung und Wärmeableitung:
    • 240 mΩ (max.) HS RON bei TA = 125 °C
    • Genaue Kurzschluss-Strombegrenzung
    • Genauer interner Strombegrenzer für Digitaleingänge des Typs 1, Typs 2 und Typs 3
  • Verbessert die Systemrobustheit 
    • „Sichere Entmagnetisierung“: Sicheres Ausschalten der unbegrenzten Induktivität
    • 60 V Versorgungstoleranz
    • Verlust des GND-Schutzes
    • Übertemperaturschutz
    • ±2 kV IEC 61000-4-5 Überspannungsschutz
    • ±20 kV IEC 61000-4-2 Luftspalt-ESD-Schutz
    • ±7 kV IEC 61000-4-2 Kontakt-ESD-Schutz
    • Umgebungsbetriebstemperatur: -40 °C bis 125 °C
  • Reduziert die BOM und spart PCB-Platz:
    • Kleines 4x4-TQFN-Gehäuse
    • Interne Klemmen für schnelle induktive Lastabschaltung
    • 5 V On-Chip-Regler
  • Bietet Flexibilität:
    • Als Digitaleingang oder High-Side- oder Push-Pull-Digitalausgang konfigurierbar
    • Über einen Widerstand einstellbare Strombegrenzung für den High-Side-Schalter (135 mA bis 1,3 A)
    • Betriebsversorgungsbereich: 10 V bis 40 V
  • Verbessert die Systemgeschwindigkeit und den Durchsatz:
    • Laufzeitverzögerungen von weniger als 2 μSec

Applikationen

  • Industrielle Digitalausgangs- und Digitaleingangsmodule
  • Konfigurierbarer Digitaleingang/Digitalausgang
  • Motorsteuerung
  • Sicherheitssysteme

Videos

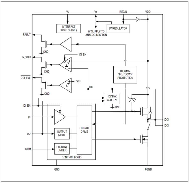
MAX14914 Blockdiagramm

Blockdiagramm - Analog Devices / Maxim Integrated MAX14914 High-Side-Schalter
Veröffentlichungsdatum: 2017-03-10 | Aktualisiert: 2023-04-11