Analog Devices Inc. MAX15005DAUE/V+ PWM-Regler
Die MAX15005DAUE/V+ PWM-Regler von Analog Devices Inc. arbeiten mit einem Automotive-Eingangsspannungsbereich von 4,5 V bis 40 V (Lastabwurf). Die Eingangsspannung kann nach dem Einschalten niedriger als 4,5 V sein, wenn der IN auf eine verstärkte Ausgangsspannung gebootstrapped ist. Die Regler integrieren die Bausteine, die für die Implementierung von isolierten/nicht-isolierten Festfrequenz-Netzteilen erforderlich sind. Die Universal-Aufwärts-, Sperr-, Durchfluss- und SEPIC-Wandler sind auf den MAX15004/MAX15005 ausgerichtet.Merkmale
- Großer Versorgungsspannungsbereich von 4,5 V bis 40 V, der die Betriebsanforderungen der Automotive-Stromversorgung, einschließlich Kaltstart-Bedingungen erfüllt (kann nach dem Start mit einer niedrigeren Spannung betrieben werden, wenn Eingang zu einem verstärkten Ausganggebootstrapped wird)
- Die Steuerarchitektur bietet eine hervorragende Leistung bei gleichzeitiger Vereinfachung des Designs
- Strommodussteuerung
- Genaue Strombegrenzung für Schwellenspannung: 300 mV, 5 %
- Programmierbarer Neigungsausgleich
- 50 % (MAX15004) oder einstellbares (MAX15005) maximales Tastverhältnis
- TSSOP-16-Gehäuse
- Genaue, einstellbare Schaltfrequenz und Synchronisierung vermeiden Störung von empfindlichen Funkbändern
- Schaltfrequenz einstellbar von 15 kHz bis 500kHz (1 MHz für MAX15005A/B/C/D)
- RC-programmierbare Schaltfrequenz mit einer Genauigkeit von 4 %
- Externe Frequenzsynchronisierung
- Integrierter Schutzfähigkeit für eine verbesserte Systemzuverlässigkeit
- Strombegrenzungsschutz (Cycle-by-Cycle und Hiccup)
- Schutz vor Überspannung und thermischer Abschaltung
- -40 °C bis +125 °C Automotive-Temperaturbereich
- AEC-Q100-qualifiziert
Applikationen
- Automobil-Applikationen
- Netzteile für Vakuum-Fluoreszenz-Bildschirme (VFDs)
- Isolierte Sperr-, Durchflusswandler, nicht-isolierte SEPIC-, Aufwärtswandler
Blockdiagramm
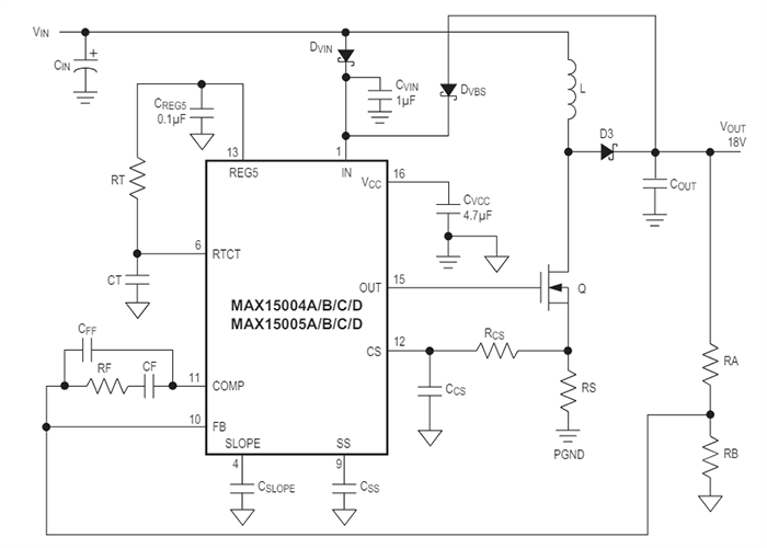
Applikationsschaltschema
Veröffentlichungsdatum: 2020-08-06
| Aktualisiert: 2024-06-13
