Analog Devices Inc. MAX17841B Automotive-SPI-Kommunikationsschnittstelle (ASCI)
Die Analog Devices Inc. MAX17841B Automotive-SPI-Kommunikationsschnittstelle (ASCI) kombiniert einen SPI-Anschluss mit einem asynchronen Universal-Empfänger-Sender (UART), der für die Verbindung mit Batteriemanagement-Bauteilen von ADI ausgelegt ist. Der UART kann für die automatische Implementierung der Manchester-Kodierung/-Dekodierung, des Nachrichten-Framing, der Parität, Aktivierung und Keep-Alive-Signalisierung konfiguriert werden, wie dies für das Batteriemanagement-UART-Protokoll von Analog Devices erforderlich ist. Der UART verfügt über programmierbare Baudraten von 0,5 MBit/s, 1 MBit/s oder 2 MBit/s und unterstützt einendige oder differentielle Signale. Der UART enthält einen 28-Byte-Sendebuffer und einen 62-Byte-Empfangspuffer mit Host-konfigurierbaren Interrupt-Ereignissen für den Wirkungsgrad des Hosts.Merkmale
- Unterstützt das Batteriemanagement-UART-Protokoll von ADI
- Bis zu 4 MHz SPI-Schnittstelle
- Bis zu 2 MBit/s programmierbare UART-Baudrate
- 3,3-V- oder 5-V-Betrieb
- Extrem niedriger Ruhestrom
- Unterstützt ASIL-Anforderungen
- AEC-Q100 Typ 2 qualifiziert
- Sende- und Empfangspuffer mit programmierbaren Interrupts ermöglichen die Warteschlange von UART-Nachrichten
- Manchester-Encoder und -Decoder reduzieren die Belastung des Host-Controllers
- -40 °C bis +105 °C Betriebstemperaturbereich
Applikationen
- Batteriemanagementsysteme (BMS)
- Elektro- und Hybridfahrzeuge (EV/HEV)
- Energiespeichersysteme (ESS)
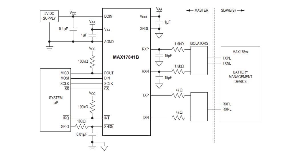
Vereinfachte Anwendungsschaltung
Veröffentlichungsdatum: 2020-02-17
| Aktualisiert: 2024-04-19
