Analog Devices / Maxim Integrated MAX20404/MAX20405/MAX20406 Abwärtswandler
Analog Devices MAX20404/MAX20405/MAX20406 Synchrone Automotive-Abwärtswandler bieten eine kleine Größe mit integrierten High-Side- und Low-Side-Schaltern. Die Baureihe liefert bis zu 6 A mit einem großen Eingangsspannungsbereich von 3 V bis 36 V. Die Spannungsqualität kann durch die Beobachtung des PGOOD-Signals überwacht werden. Die Module werden im Dropout-Modus mit einem Tastverhältnis von 99 % betrieben. Daher eignet sich dieses Bauteil hervorragend für Fahrzeuganwendungen und Industrieapplikationen. Die MAX20404/MAX20405/MAX20406 synchrone Automotive-Abwärtswandler von Analog Devices unterstützen programmierbare oder feste Ausgangsspannungen von 5 V und 3,3 V. Das Bauteil verfügt über eine intern Festfrequenz bei 2,1 MHz (oder 400 kHz oder 3 MHz), die kleine externe Bauelemente, eine reduzierte Ausgangswelligkeit und eine störungsfreie AM ermöglicht. Der Wandler wechselt automatisch in den Skip-Modus bei leichten Lasten mit einem extrem niedrigen Ruhestrom von 10 μA bei Nulllast.Die MAX204xx-Baureihe bietet ein Pin-zu-Pin-kompatibles Angebot von 4 A bis 10 A in einer Einphasen-Konfiguration und bis zu 20 A in einer Zweiphasen-Konfiguration. Darüber hinaus ist der MAX20405 für den zweiphasigen Betrieb mit einer sehr hohen Stromaufteilungsgenauigkeit optimiert. Das Bauteil ist mit Frequenzspreizungsmodulation erhältlich, die die EMI-Strahlungsemissionen aufgrund der Modulationsfrequenz minimiert.
Merkmale
- Mehrere Funktionen für eine geringe Größe
- VIN-Betriebsbereich: 3 V bis 36 V
- Ruhestrom im Impulssprungmodus: 10 μA
- Synchroner DC/DC-Wandler mit integrierten FETs
- 400 kHz, 2,1 MHz und 3 MHz Festfrequenzoptionen
- Fester interner Soft-Start von 2,5 ms
- Programmierbarer Ausgang von 0,8 V bis 10 V oder Optionen mit festem Ausgang von 3,3 V und 5,0 V verfügbar
- 3.5mm x 3.75mm 17-Pin FC2QFN
- Symmetrisches Gehäuse bietet eine hervorragende EMI-Leistung
- Zweiphasen-Fähigkeit
- Kann in der Zweiphasen-Konfiguration für ein Hochleistungsdesign verwendet werden
- Dynamische Stromaufteilung über gemeinsamen VEA-Pin
- Betriebsleistung mit niedrigem IQ in zwei Phasen
- Hohe Präzision
- ±1 % Ausgangsspannungsgenauigkeit im FPWM-Modus bei Nulllast
- Präzise Ausgangsspannungsüberwachung mit PGOOD
- Robust für die Automotive-Umgebung
- Erzwungener PWM- und Impulssprungbetrieb
- Betrieb mit niedrigem Dropout und Tastverhältnis von 99 %
- Übertemperaturschutz und Kurzschluss-Sicherung
- Betriebstemperaturbereich: -40 °C bis +125 °C
- Lastabwurf-Toleranz: 42 V
- AEC-Q100-qualifiziert
Applikationen
- Fahrzeuganwendungen
- Infotainment-Systeme
- ADAS und andere sicherheitskritische Applikationen
- Industrie
- Hochspannungs-DC/DC-Wandler
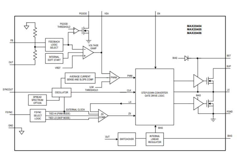
Blockdiagramm
Veröffentlichungsdatum: 2021-08-11
| Aktualisiert: 2023-04-18
