Analog Devices Inc. MAX22700/1 Isolierte Gate-Treiber mit CMTI
Die MAX22700/1 isolierten CMTI-Gate-Treiber von Analog Devices Inc. sind isolierte Einkanal-Gate-Treiber mit einer Gleichtakt-Transientenimmunität (CMTI) von 300 kV/µs (typisch). Die Bauteile sind für den Antrieb von Siliziumkarbid(SiC)- oder Galliumnitrid(GaN)-Transistoren in verschiedenen Wechselrichter- oder Motorsteuerungsapplikationen ausgelegt. Die Bauteile nutzen die proprietäre Prozesstechnologie von Maxim, die über eine integrierte digitale galvanische Trennung verfügt.Merkmale
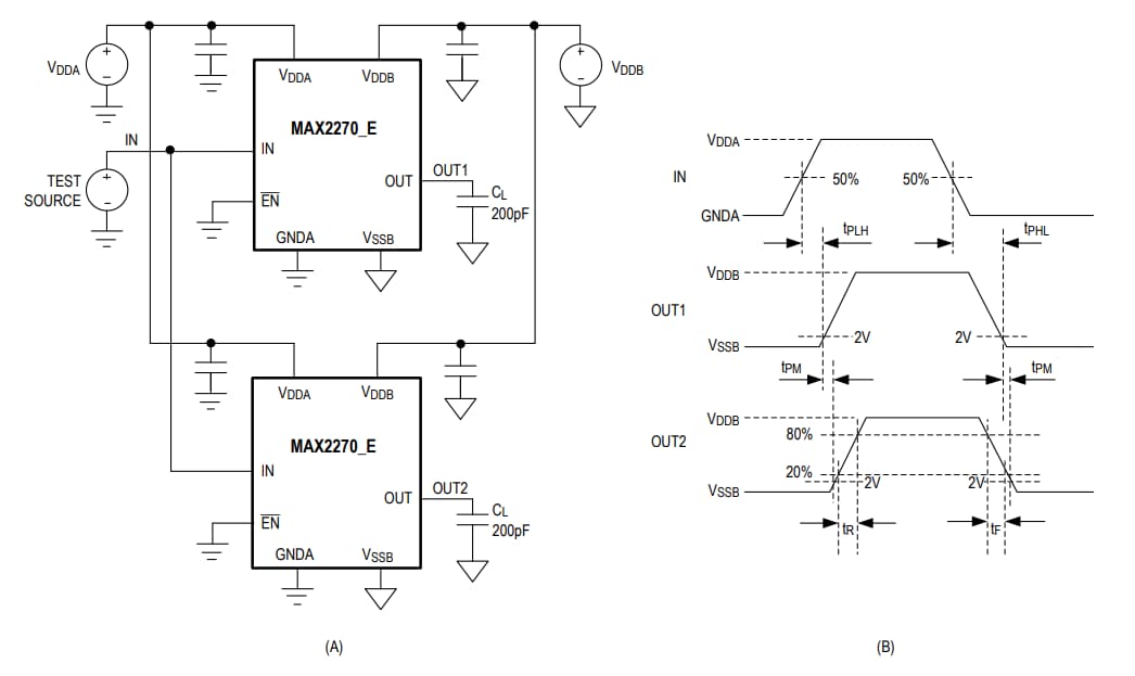
- Angepasste Laufzeitverzögerung
- Minimale Pulsbreite: 20 ns
- 35 ns Laufzeitverzögerung bei Raumtemperatur
- Laufzeitverzögerungsanpassung von Teil zu Teil
- 2 ns bei Raumtemperatur
- 5 ns über den Temperaturbereich von -40 °C bis +125 °C
- Robuste galvanische Isolierung
- Hält 3 kVRMS für 60 s (VISO) stand.
- Hält ununterbrochen 848 VRMS (VIOWM) stand.
- Widersteht einem Stromstoß von ±5 kV zwischen GNDA und VSSB mit einer Wellenform von 1,2/50 μs.
- Hohe CMTI (300 kV/µs, typisch)
- Präzisions-UVLO
- Optionen zur Unterstützung einer großen Auswahl von Applikationen
- 3 x Ausgangsoptionen: GNDB, Miller-Klemme oder einstellbare UVLO
- 2x Eingangskonfigurationen: einendig mit Freigabe (E-Versionen) oder Differential (D-Versionen)
Applikationen
- Isoliert Gate-Treiber für Umrichter
- Motorantriebe
- UVS- und PV-Umrichter
Testschaltungs- und Timing-Diagramme
Veröffentlichungsdatum: 2020-07-21
| Aktualisiert: 2024-06-11
