Analog Devices / Maxim Integrated MAX38650 nanoPower-Abwärtswandler
Der Analog Devices Inc. MAX38650 nanoPower-Abwärtswandler bietet einen extrem niedrigen Ruhestrom von 390 nA und wird mit einer Eingangsspannung von 1,8 V bis 5,5 V betrieben. Der MAX38650 unterstützt Lastströme von bis zu 100 mA mit einem Spitzenwirkungsgrad von 95 %. Der MAX38650 bietet einen hohen Wirkungsgrad im gesamten Lastbereich mit einer kleinen Gesamtlösungsgröße. Das Bauteil eignet sich hervorragend für Batterieapplikationen, bei denen eine längere Batterielaufzeit erforderlich ist.Der MAX38650 nanoPower-Abwärtswandler von ADI unterstützt einen Betrieb mit einem Tastverhältnis von 100 % und ermöglicht einen nahtlosen Übergang, wenn die Batterie entladen wird und unter die Ziel-Ausgangsspannung fällt. Der MAX38650 setzt ein einzigartiges Steuerschema ein, das einen extrem niedrigen Ruhestrom und einen hohen Wirkungsgrad über einen großen Ausgangsstrombereich ermöglicht.
Der MAX38650 Wandler wird in einem platzsparenden 6-Pin-Wafer-Level-Gehäuse (WLP) von 1,58 mm x 0,89 mm (2 x 3 Bumps, 0,4 mm Rastermaß) angeboten und ist über einen Betriebstemperaturbereich von -40 °C bis +125 °C spezifiziert.
Merkmale
- Verbesserte Batterielaufzeit
- Extrem niedriger Ruheversorgungsstrom: 390 nA
- Abschaltstrom: 5 nA
- 95 % Spitzenwirkungsgrad und über 85 % bei 10 µA
- Gängiger Betrieb mit benutzerfreundlichen Adressen
- Eingangsbereich: 1,8 V bis 5,5 V
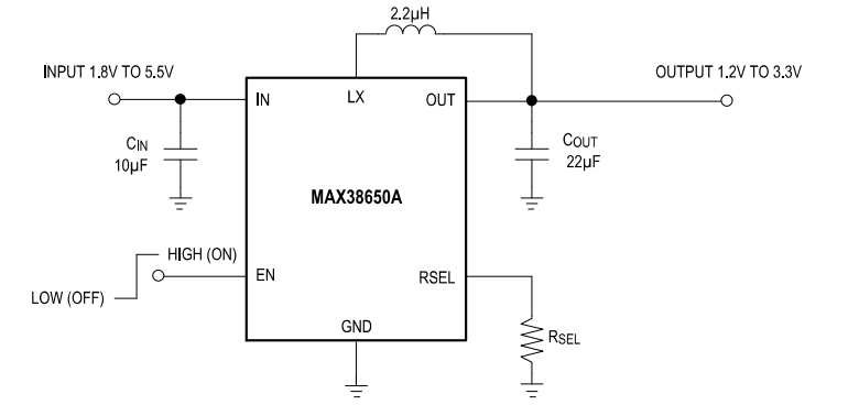
- Einzelner über einen Widerstand einstellbarer VOUT von 1,2 V bis 3,3 V (MAX38650A)
- Vorprogrammierter VOUT von 1,2 V bis 5 V (MAX38650B) in Schritten von 50 mV
- Tastverhältnismodus von 100 % für einen Low-Dropout-Betrieb
- Ausgangsspannungsgenauigkeit: ±1,5 %
- Laststrom: 100 mA
- Schützt das System in mehreren Anwendungsfällen
- Sperrstromsperre bei Abschaltung
- Aktive Entladungsfunktion
- Reduziert die Größe und erhöht die Zuverlässigkeit
- Betriebstemperaturbereich: -40 °C bis +125 °C
- 6-Pin-WLP-Gehäuse (2 x 3) von 1,58 mm x 0,89 mm mit einem Rastermaß von 0,4 mm
Typische Anwendungsschaltung
Veröffentlichungsdatum: 2021-02-03
| Aktualisiert: 2023-04-14
