Analog Devices / Maxim Integrated MAX77654EVKIT Evaluierungskit

Das Maxim Integrated MAX77654EVKIT Evaluierungskit ermöglicht das einfache Experimentieren mit verschiedenen Funktionen des MAX77654. Diese Funktionen umfassen den SIMO-Abwärts-/Aufwärtswandler, die Linearregler, der analoge Multiplexer, das Smart-Ladegerät, der Ein-/Aus-Controller und die I2C-Schnittstelle. Der MAX77654 extrem stromsparende PMIC bietet eine hochintegrierte Akkuladungs- und Netzteillösung für Applikationen mit geringem Stromverbrauch, bei denen Größe und Wirkungsgrad entscheidend sind.

Merkmale

  • Benutzerfreundlich
  • GUI treibt I2C-Schnittstelle an
  • On-Board-Thermistor
  • GPIO-LEDs
  • Bestückt und vollständig getestet
  • Elektronische On-Board-Lasten
    • Stationäre, transiente und zufällige Modi
  • Demonstriert die End-zu-End-Umsetzung des Analog-Multiplexers
  • On-Board-ADC
  • Evaluiert sowohl Drucktasten- als auch Schiebeschalter-Eintast-Optionen

Erforderliche Ausrüstung

  • MAX77654EVKIT Evaluierungskit
  • MAX77654EVKIT Evaluierungskit-GUI
  • Windows-PC
  • Netzteil
  • Amperemeter
  • DVM
  • Mikro-USB-Kabel

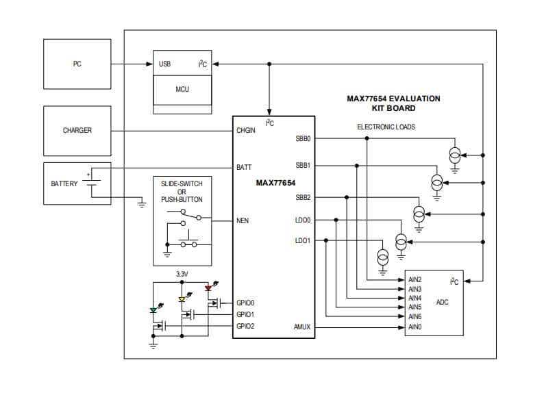
Vereinfachtes Blockdiagramm

Schaltungsanordnung - Analog Devices / Maxim Integrated MAX77654EVKIT Evaluierungskit

Einfaches Blockdiagramm

Blockdiagramm - Analog Devices / Maxim Integrated MAX77654EVKIT Evaluierungskit
Veröffentlichungsdatum: 2019-07-22 | Aktualisiert: 2023-04-14