Maxim MAX16840 LED-Treiber mit integriertem MOSFET

Maxim Integrated MAX16840 LED-Treiber
mit integriertem MOSFET

Der MAX16840 LED-Treiber mit integriertem MOSFET von Maxim Integrated verfügt über eine proprietäre Eingangsstromsteuerung, die es ermöglicht, die LEDs eines solchen Gerätes über elektronische Umwandler zu betreiben und die Lichtstärke mit Standard-Phasenabschnittsdimmern zu dimmen (falls elektronische Umwandler vorhanden sind). Der Maxim Integrated Maxim MAX16840 LED-Treiber kann in Abwärts-, Aufwärts- und Abwärts-Aufwärts-Topologien eingesetzt werden. Er verfügt über einen integrierten 0,2Ω (max.), 48V-MOSFET-Schalter und verwendet die durchschnittliche Festfrequenz-Current-Mode-Steuerung. Der Maxim Integrated MAX16840 LED-Treiber ermöglicht die analoge Dimmung, bietet eine Thermal-Foldback-Funktion, einen Ausgangs-Überspannungsschutz und einen internen Überhitzungsschutz. Dieser Maxim Integrated LED-Treiber wurde für den Gebrauch mit MR16- und anderen LED-Beleuchtungen mit 12V AC- oder DC-Eingang entwickelt.

Merkmale
  • Steuerung des durchschnittlichen Eingangsstroms für den Betrieb mit elektronischen Umwandlern und die Dimmung
  • Buck-, Boost-, SEPIC- und Buck-Boost-Topologien
  • Integrierter 0,2Ω (Max.) 48V-MOSFET-Schalter
  • Analoge Dimmung und Thermal-Foldback-Funktion
  • Ausgangsüberspannungsschutz
  • Interner Überhitzungsschutz
  • -40°C bis +125°C Betriebstemperaturbereich
  • 3mmx3mm, 10-Pin TDFN-Gehäuse
Anwendungsbereiche
  • MR16- und andere über 12VAC oder VDC betriebene LEDs
  • Beleuchtungsanwendungen

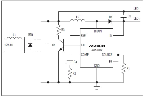
Blockdiagramm

Blockdiagramm
  • Maxim Integrated
Veröffentlichungsdatum: 2011-12-16 | Aktualisiert: 2023-04-13