Diodes Incorporated AP22652FDZ-EVM Evaluierungsmodul
Das Evaluierungsmodul AP22652FDZ-EVM von Diodes Incorporated hilft Entwicklern bei der Evaluierung der Funktionsweise und des Betriebsverhaltens der AP22652. Die AP22652 von Diodes Incorporated sind präzise einstellbare strombegrenzte Einkanal-Schalter, die für Applikationen optimiert sind, die eine präzise Strombegrenzung erfordern oder einen Dauerlaststrom von bis zu 2,1 A bei schweren Lasten/Kurzschlüssen bieten.Das Evaluierungsmodul AP22652FDZ-EVM von Diodes Inc enthält alle passiven Bauelemente, die für den Betrieb des Bauteils erforderlich sind. Der Eingangspin sollte an eine externe Versorgung angeschlossen werden; der Ausgang sollte an eine Last angeschlossen werden.
Merkmale
- Bis zu 2,1 A maximaler Laststrom
- Genaue einstellbare Strombegrenzung, 125mA-2665mA
- ±7 % Genaue einstellbare Strombegrenzung, 1,735 A mit RLIM = 15 kΩ
- Konstantstrom (AP22652, AP22653) während Überstrom
- Schnelle Kurzschlussanschwingzeit: 5 s (typisch)
- Rückstromsperre bei Abschaltung und Rückstrombegrenzung bei der Freigabe
- Betriebsbereich: 3,0 V bis 5,5 V
- Integrierter Soft-Start mit typischer Anstiegszeit von 0,5 ms
- Überstrom-, Ausgangs-Überspannungs- und thermischer Schutz
- Fehlermeldung (Fault) mit Austastzeit
- 2 kV HBM, 500 V CDM ESD-Schutz
- Active-Low-Freigabe (AP22652) oder Active-High-Freigabe (AP22653)
- Umgebungstemperaturbereich: -40 °C bis +85 °C
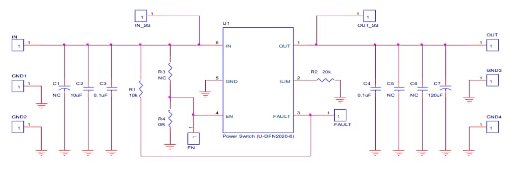
Schaltplan
Übersicht
Veröffentlichungsdatum: 2020-07-08
| Aktualisiert: 2024-08-06
