Diodes Incorporated AP64500/AP64501 DC/DC-Abwärtswandler
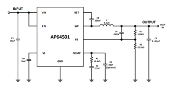
Diodes Inc. AP64500/AP64501 DC/DC-Abwärtswandler sind synchrone und 5-A-Wandler mit einem großen Eingangsspannungsbereich von 3,8 V bis 40 V. Der AP64500/AP64501 bietet eine vollständige Integration für eine DC/DC-Abwärtswandlung mit hohem Wirkungsgrad, einen 45-mΩ-High-Side-Leistungs-MOSFET und einen 20-mΩ-Low-Side-Leistungs-MOSFET. Der AP64500/AP64501 kann einfach verwendet werden, indem die Anzahl externer Komponenten aufgrund der Übernahme einer Spitzenstrommodussteuerung reduziert wird.Das Design des AP64500/AP64501 ist für die Reduzierung von elektromagnetischen Störungen (EMI) optimiert. Das Bauteil verfügt über ein proprietäres Gate-Treiber-Schema, um Schaltknoten-Überschwingungen zu widerstehen, ohne die Einschalt- und Ausschaltzeiten des MOSFETS zu beeinträchtigen. Dadurch wird das durch die MOSFET-Schaltung verursachte abgestrahlte Hochfrequenz-EMI-Rauschen reduziert. Darüber hinaus verfügen die AP64500/AP64501 Wandler über eine Frequenzspreizung (FSS) mit einem Schaltfrequenz-Jitter von ±6 %, der die EMI reduziert, indem die emittierte Energie für einen längeren Zeitraum in einer beliebigen Frequenz verbleibt. Der AP64500/AP64501 wird in einem SO-8EP-Gehäuse angeboten.
Merkmale
- VIN 3,8 V bis 40 V
- Dauerausgangsstrom: 5 A
- Referenzspannung: 0,8 V ±1 %
- Niedriger Ruhestrom von 25 µA (Impulsfrequenzmodulation)
- Programmierbare Schaltfrequenz: 100 kHz bis 2,2 MHz (AP64500)
- Externe Taktsynchronisierung: 100 kHz bis 2,2 MHz (AP64500)
- Schaltfrequenz (AP64501): 570 kHz
- Programmierbare Sanftanlaufzeit (AP64501)
- Wirkungsgrad von bis zu 85 % bei geringer Last von 5 mA
- Proprietäres Gate-Treiberdesign für beste EMI-Reduzierung
- Frequenzspreizung (FSS) zur Reduzierung von EMI
- Low-Dropout-Modus (LDO)
- Präzisionsfreigabe mit Schwellenwert zur Anpassung von UVLO
- Schutzschaltungen
- Unterspannungssperre (UVLO)
- Ausgangsüberspannungsschutz (OVP)
- Zyklus-für-Zyklus-Spitzenstrombegrenzung
- Thermische Abschaltung
- Vollständig RoHS-konform und völlig bleifrei
- Halogen- und antimonfreies umweltfreundliches Bauteil
Weitere Ressourcen
Veröffentlichungsdatum: 2019-11-05
| Aktualisiert: 2023-08-07
