Diodes Incorporated DML3017LDC Einkanalige intelligente Lastschalter
Die einkanaligen intelligenten Lastschalter der Baureihe DML3017LDC von Diodes Incorporated bieten eine kompakte, platzsparende Lösung für effizientes Umschalten von Leistungsdomänen mit Einschaltstrombegrenzung durch Soft-Start. Darüber hinaus bietet dieses Gerät zur Integration von Steuerungsfunktionen mit extrem niedrigem Einschaltwiderstand Systemschutz und Überwachung durch Fehlerschutz und Power-Good-Signalisierung.Der intelligenter Einkanal-Lastschalter DML3017LDC von Diodes Incorporated bietet eine kostengünstige Lösung, die hervorragend für Leistungsmanagement- und Hot-Swap-Applikationen geeignet ist, die einen geringen Leistungverbrauch mit kleinem Footprint erfordern.
Merkmale
- Erweiterte Regler mit elektrischer Ladungspumpe
- Integrierter n-Kanal-MOSFET mit extrem niedrigem RON
- Eingangsspannungsbereich von 0,5 V bis 20 V
- Sanftanlauf über kontrollierte Anstiegsrate
- Einstellbare Anstiegsrate
- Power-Good-Signal
- Überhitzungsschutz
- Unterspannungssperre VCC
- Kurzschlussschutz
- Extrem geringer Standby-Strom
- Lastablass (Schnellentladung)
- Vollständig RoHS-konform und völlig bleifrei
- Halogen- und antimonfreies „grünes“ Gerät
- AEC-Q100/101/104/200-zertifiziert, PPAP-fähig und in IATF 16949-zertifizierten Einrichtungen hergestellt
Applikationen
- Infotainment
- Karosseriesteuerungsmodule
- Kombiinstrumente
- ADAS
Technische Daten
- V-DFN3030-12-Gehäuse
- Gehäusematerial aus geformtem Kunststoff, „grüne“ Formmasse, UL Entflammbarkeitsklassifizierung 94V-0
- Feuchteempfindlichkeit 1 gemäß J-STD-020
- Die Anschlüsse bestehen aus mattiertem Zinn über einem Kupfer-Leadframe, gemäß MIL-STD-202, Methode 208
- Gewicht ca. 0,001 Gramm
Gehäusetyp
Typische Applikations-Schaltung
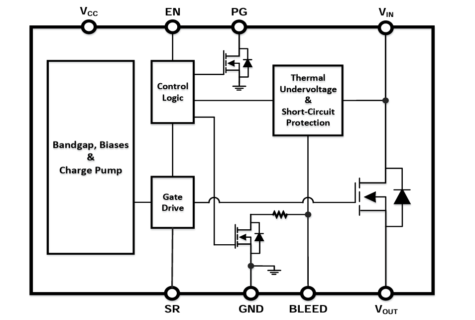
Funktionsblockdiagramm
Datenblätter
Veröffentlichungsdatum: 2025-10-10
| Aktualisiert: 2025-11-09
