
Infineon Technologies 1EDN71x6U 200 V High-Side-TDI-Gate-Treiber
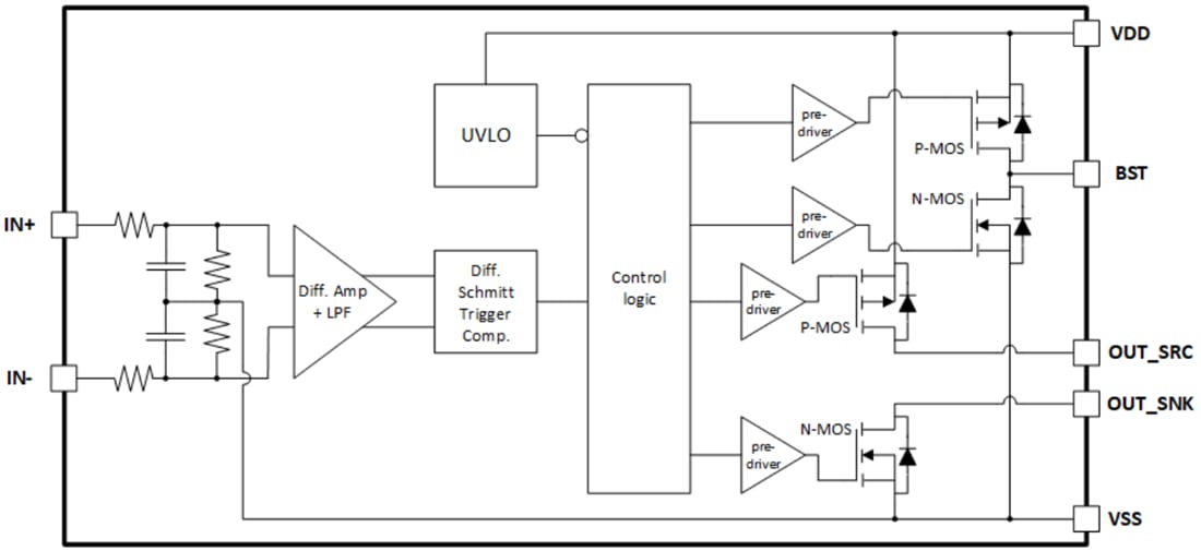
Die 1EDN71x6U 200-V-High-Side-TDI-Gate-Treiber von Infineon Technologies sind einkanalige Gate-Treiber-ICs, die für die Ansteuerung von Infineon CoolGaN™ -Schottky-Gate-HEMTs sowie anderen GaN-SG-HEMTs und Si-MOSFETs optimiert sind. Dieser Gate-Treiber enthält mehrere wichtige Funktionen, die ein leistungsstarkes Systemdesign mit dem GaN SG HEMTs ermöglichen, einschließlich eines echten Differential-Eingangs, vier Treiberstärkungsoptionen, einer aktiven Miller-Klemme und einer Bootstrap-Spannungsklemme.Merkmale
- Optimiert für den Antrieb von GaN-SG-HEMTs und Si-MOSFETs
- Vollständig differenzielle Logikeingangsschaltungen, um ein falsches Auslösen im Low-Side- oder High-Side-Betrieb zu vermeiden.
- Hoher Gleichtakt-Eingangsspannungsbereich (CMR) von bis zu ±200 V für High-Side-Betrieb
- Hohe Immunität gegenüber Gleichtakt-Spannungsübergängen (100 V/ns) für einen robusten Betrieb während des schnellen Schaltens
- Kompatibel mit einer Eingangslogikschaltung von 3,3 V oder 5 V
- Vier Antriebskraft-Ausführungen zur Optimierung der Schaltgeschwindigkeit ohne externe Gate-Widerstände – bis zu 2 A Quell-/Senkstrombelastbarkeit
- Aktive Bootstrap-Klemme zur Vermeidung von Bootstrap-Kondensator-Überladung während der Totzeit
- Aktive Miller-Klemme mit einer Senkkapazität von 5 A zur Verhinderung eines induzierten Einschaltens
- Gemäß den relevanten Test von JEDEC47/20/22 für Industrieapplikationen qualifiziert
Applikationen
- Halbbrücke (2 x 1EDN71x6U)
- DC/DC-Wandler
- BLDC-/PMSM-Motorantrieb
- Audioverstärker der Klasse D
- Resonante drahtlose Leistung der Klasse D
- Einkanal
- Synchrongleichrichter
- Resonante Funkleistung der Klasse E
Funktionales Blockdiagramm

Veröffentlichungsdatum: 2022-10-19
| Aktualisiert: 2025-03-24