Microchip Technology Motorsteuerung für Bürsten-DC-Motoren

Microchip Technology Motorsteuerung für Bürsten-DC-Motoren sind eine komplette Produktlinie an MCUs, Gate-Treibern und Zündsteuerungen für die Bürsten-DC-Motorsteuerung.Die vollausgestatteten Bauelemente verfügen über analoge, Core-unabhängige und Kommunikations-Peripherie in Kombination mit stromsparender eXtreme-Technologie (XLP). Dadurch können die MCUs in zahlreichen Mehrzweck-Applikationen und Applikationen mit geringem Stromverbrauch eingesetzt werden. Die Bausteine verfügen über mehrere PWMs, Mehrfachkommunikation, Temperatursensor und Speicherfunktionen wie Speicherzugriffs-Partition (MAP).

ÜBERBLICK BÜRSTEN-DC-MOTOR

Bürsten-DC-Motoren werden aufgrund der „Bürsten“, die für die Kommutierung verwendet werden, so bezeichnet. Der Rotor oder der Anker verfügt über Wicklungen, die über einen Kommutator angeschlossen sind.Die Bürsten schließen und unterbrechen den Kontakt mit den Kommutierungssegmenten, wodurch die Energie zum Anker kommutiert wird.Der Stator oder äußere Zylinder eines Permanentmagnet-DC-Motors weist zwei oder mehr Permanentmagnet-Polstücke auf.Die entgegengesetzten Polaritäten der eingeschalteten Wicklung und des Statormagneten ziehen an und bewirken, dass sich der Rotor dreht, bis er mit dem Stator ausgerichtet ist. Sobald der Rotor die Ausrichtung erreicht, bewegen sich die Bürsten über die Kommutatorkontakte und aktivieren die nächste Wicklung.

Bürsten-DC-Motoren sind leicht zu steuern, da Drehzahl und Drehmoment proportional zur angelegten Spannung/Stromstärke sind. Der Rotor ist aufgrund der Wicklungen auf dem Anker schwer, eine größere Trägheit erschwert das Starten/Stoppen. Wärme wird in den Wicklungen auf dem Rotor erzeugt und ist schwieriger zu entfernen.

Merkmale

  • Gute Steuerbarkeit: An/Aus, proportional
  • Lineares Drehmoment/Stromkurve
  • Geschwindigkeit proportional zur angelegten Spannung
  • Erfordert Wartung
  • Niedrige Überlastungskapazität
  • Niedriger Wärmeverlust

Applikationen

  • Spielzeug
  • Mobiltelefone
  • Scheibenwischer
  • Türschlösser
  • Fensterheber
  • Antennen-Einziehvorrichtung
  • Sitzeinstellung
  • Antiblockiersystem
  • Kabellose Handbohrmaschine
  • Elektrischer Rasenmäher

Videos

Blockdiagramm

Blockdiagramm - Microchip Technology Motorsteuerung für Bürsten-DC-Motoren

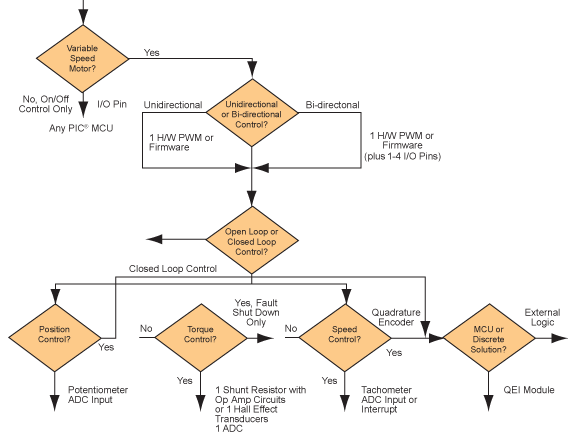
Design-Flussdiagramm

Blockdiagramm - Microchip Technology Motorsteuerung für Bürsten-DC-Motoren
Veröffentlichungsdatum: 2018-03-01 | Aktualisiert: 2022-09-28