Monolithic Power Systems (MPS) MP8870 Synchronous Step-Down Converter
Monolithic Power Systems (MPS) MP8870 Synchronous Step-Down Converter is a fully integrated, high-frequency, synchronous buck converter with an I2C control interface. It offers a compact solution that achieves up to 15A of output current (IOUT) with excellent load and line regulation across a wide input supply range. The MP8870 operates at high efficiency across a wide IOUT load range. The output voltage (VOUT) can be controlled on the fly via the I2C serial interface. The reference voltage (VREF) can be set between 0.3V and 1.536V in 1.5mV steps. The voltage transition slew rate, frequency, current limit, hiccup mode, latch-off protection, enable, and power-saving mode can also be selected via the I2C interface.The Monolithic Power Systems (MPS) MP8870 adopts an internally compensated constant-on-time (COT) control mode that eases loop stabilization and provides a fast transient response. An open-drain power good (PG) signal indicates whether the output is within its nominal voltage range. PG is clamped at around 0.7V with an external pull-up voltage when the input supply fails to power the MP8870. Full protection features include overtemperature protection (OTP), over-current protection (OCP), over-voltage protection (OVP), and under-voltage protection (UVP). The MP8870 requires a minimal number of readily available, standard external components and is available in a QFN-21 (3mmx4mm) package.
Features
- Wide 3V to 18V input voltage (VIN) range
- 15A continuous/20A peak output current (IOUT)
- 8mΩ/2.5mΩ low-RDS(ON) internal power MOSFETs
- Two-time Multiple-Time Programmable (MTP) memory (MP8870GL-00001 only)
- PMBus compliant
- Differential output voltage (VOUT) remote sense
- 60μA low quiescent current
- Adaptive Constant-On-Time (COT) control for ultra-fast transient response
- Stable with zero-ESR output capacitor (COUT)
- I2C-configurable reference voltage (VREF) from 0.3V to 1.536V (in 1.5mV steps) with slew rate control
- Selectable Pulse-Frequency Modulation (PFM) or Pulse-Width Modulation (PWM) mode, adjustable frequency, and current limit via the I2C interface
- Seven different selectable I2C addresses
- Configurable soft start
- VOUT tracking
- Open-drain Power Good/PMBus alert selectable via the I2C
- PG actively clamped at a low level during power failure
- Pre-biased start-up
- Over-current protection (OCP), undervoltage protection (UVP), under-voltage lockout (UVLO), thermal shutdown, and over-voltage protection (OVP)
- Available in a QFN-21 (3mm x 4mm) package
Applications
- Solid-State Drives (SSDs)
- System-on-chip (SoC), FPGA, and DSP cores
- Networking/servers
- Flat-panel televisions and monitors
- Industry machines
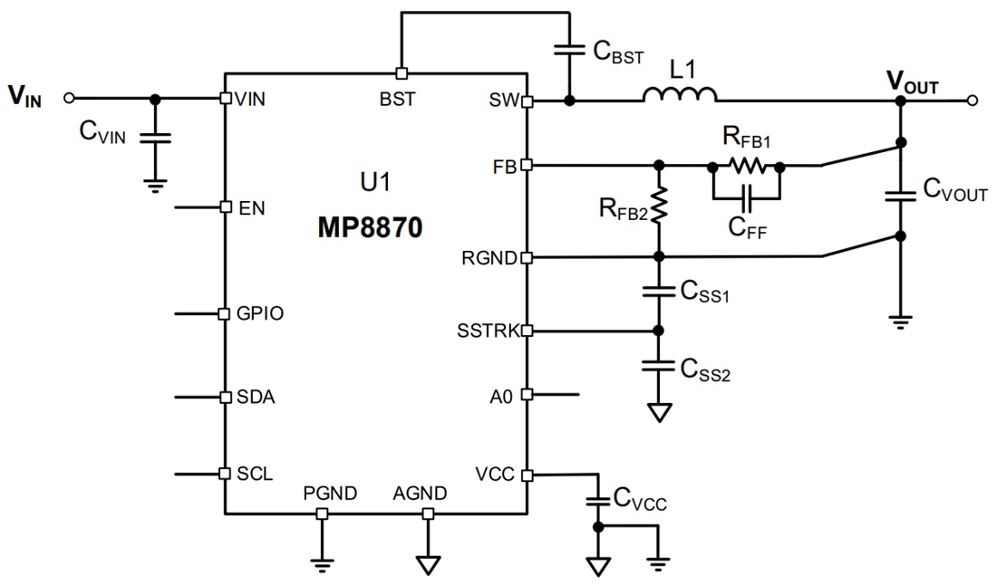
Typical Application
Veröffentlichungsdatum: 2024-07-26
| Aktualisiert: 2024-09-18
