Monolithic Power Systems (MPS) MPQ2484 Multi-Topology LED Controllers

Monolithic Power Systems (MPS) MPQ2484 Multi-Topology LED Controllers are flexible, asynchronous, and designed for LED lights with high brightness. The MPQ2484 offers buck, boost, and buck-boost configurations, ideal for multi-purpose applications. The controllers provide a 4.5V to 45V wide input voltage (VIN) range with a maximum boost voltage up to 75V. Fast transient response is initiated via peakcurrent mode operation that also eases loop stabilization.

The MPS MPQ2484 Multi-Topology LED Controllers switching frequency (fSW) is set by the FSET pin, or it can be synchronized by a 100kHz to 2.2MHz external clock signal. Furthermore, the MPQ2484 provides a configurable frequency spread spectrum (FSS) function that periodically allows dither switching to improve EMI. The MPQ2484 Controllers support a dimming switch mode with a P-channel MOSFET. Without a P-channel MOSFET during normal operation, the device can select two-step or PWM dimming.

The devices feature robust fault protections, including thermal shutdown, cycle-by-cycle peak current limiting, output over-voltage protection (OVP), output short-circuit protection (SCP), LED open protection, and LED short protection. The MPQ2484's fault indicator outputs an active logic low signal in case of a fault.

The MPQ2484 is housed in a TSSOP-28EP package.

Features

  • Built to handle automotive lighting:
    • Load dump up to 45V
    • Cold crank down to 4.5V
    • Maximum 75V boost output
    • Multiple dimming modes
    • Two-step dimming via the H/L pin
    • External PWM dimming via the PDIM pin
    • Integrated P-channel dimming
    • MOSFET Driver
    • Available in AEC-Q100 grade 1
  • Supports buck, boost, and buck-boost topologies
  • Low-noise EMI/EMC:
    • Frequency Spread Spectrum (FSS)
    • Configurable or Synchronizable Switching Frequency (fSW)
  • Robust Protections:
    • Cycle-by-cycle current limit
    • Output Over-Voltage Protection (OVP)
    • Open LED protection
    • LED String anode/cathode to battery/ground short protection
    • One or more LEDs short protection
    • Over-temperature shutdown
    • Fault flag output
  • Additional Features:
    • <5μA Shutdown current
    • <1mA Quiescent current
    • Configurable current-sense reference via an external setting resistor
    • External loop compensation
    • Available in a TSSOP-28EP package

Applications

  • Automotive exterior LED lighting:
    • Headlights
    • Daytime Running Lights (DRLs)
    • Fog lights/signal lights
  • Indoor and outdoor LED lighting
  • Commercial and industrial LED lighting

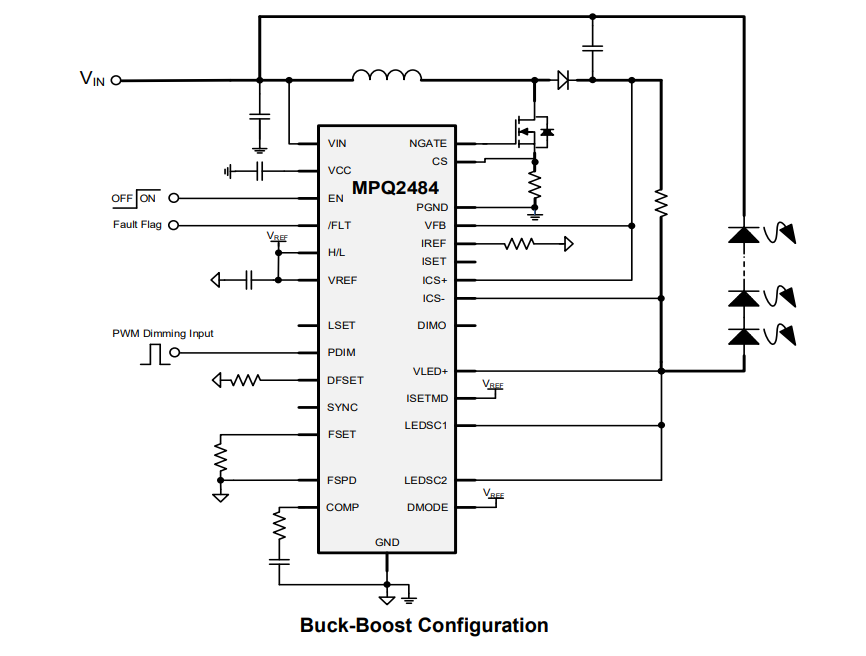
Typical Applications

Veröffentlichungsdatum: 2022-06-08 | Aktualisiert: 2022-06-10