Monolithic Power Systems (MPS) MPQ3431A-AEC1 Synchronous Boost Converters

Monolithic Power Systems (MPS) MPQ3431A-AEC1 Synchronous Boost Converters are 450kHz, fixed-frequency, highly integrated boost converters with a wide 2.7V to 13V start-up voltage. The MPQ3431A supports up to 20W of load power from a single-cell battery with integrated low RDS(ON) power MOSFETs.

The MPS MPQ3431A-AEC1 Synchronous Boost Converters utilize a constant-off-time (COT) control topology, which provides a fast transient response. The MODE pin allows the user to select pulse-skip mode (PSM), forced continuous conduction mode (FCCM), or ultrasonic mode (USM) under light-load conditions. The configurable input current limit provides accurate overload protection. The low-side MOSFET limits the cycle-by-cycle inductor peak current, and the high-side MOSFET eliminates the requirement for an external Schottky diode.

The Converters provide full protection features that include programmable input under-voltage lockout (UVLO) and overtemperature protection (OTP). The MPQ3431A is housed in a QFN-13 (3mm x 4mm) package.

Features

  • Guaranteed industrial/automotive temp
  • 2.7V to 13V Start-up voltage
  • 0.8V to 13V Operation voltage
  • Up to 16V Output voltage
  • Supports 20W average power load and 40W peak power load from 3.3V
  • Configurable input current limit
  • 21.5A Internal switch current limit
  • Integrated 6mΩ and 9.5mΩ power MOSFETs
  • 95% Efficiency for 3.6V VIN to 9V/3A
  • Selectable PSM, >23kHz USM, and FCCM under light-load conditions
  • 450kHz Fixed switching frequency
  • Adaptive COT for fast transient response
  • External soft start and compensation pins
  • Programmable UVLO and hysteresis
  • 150°C Over-Temperature Protection (OTP)
  • Available in a QFN-13 (3mmx4mm) package
  • AEC-Q100 Qualified

Applications

  • Automotive boost
  • Super capacitors
  • Backup batteries

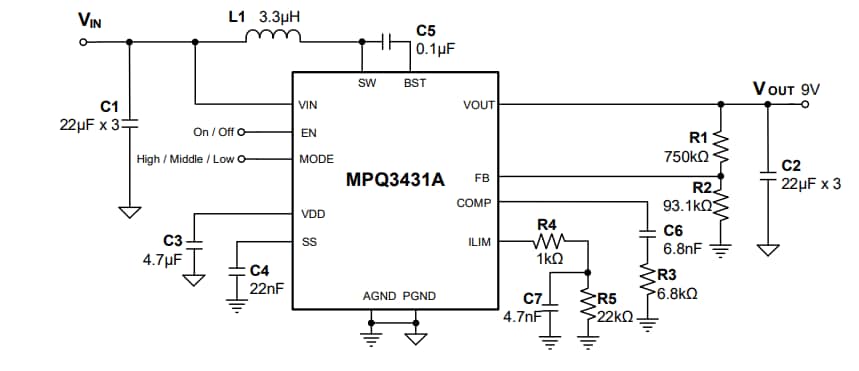
Typical Application

Application Circuit Diagram - Monolithic Power Systems (MPS) MPQ3431A-AEC1 Synchronous Boost Converters
Veröffentlichungsdatum: 2021-04-01 | Aktualisiert: 2023-04-06