onsemi NCP11187A65P45WGEVB Evaluierungsboard

Das onsemi NCP11187A65P45WGEVB Evaluierungsboard ist für die NCP1118x Schalter ausgelegt. Der NCP1118x ist ein stark verbesserter Schalter, der einen Spitzenstrommodus-PWM-Controller mit mWSaver- und Frequenzreduzierungs-Technologie und einen sehr robusten 800-V-Superjunction-II-MOSFET enthält.

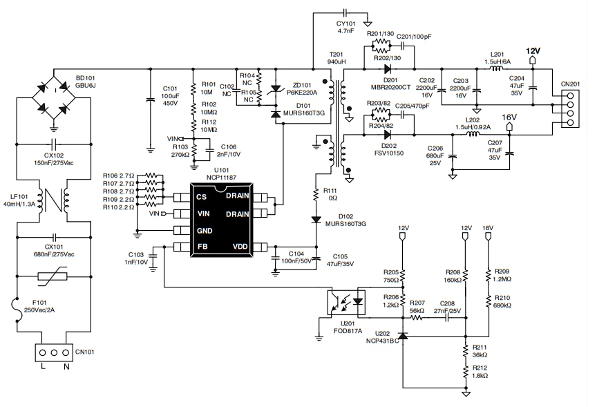
Das NCP11187A65P45WGEVB Evaluierungsboard von onsemi bietet einen isolierten Sperrwandler mit 45 W, der den NCP1118x für Hilfsnetzteile verwendet. Das Evaluierungsboard besteht aus vier Teilen insgesamt, und zwar einen EMI-Filter, eine primärseitigen Steuerung, einen Sekundärausgang und ein Rückkopplungsschaltungsteil.

Merkmale

  • Spitzenstrommodus-Controller mit integriertem 800-V-SJ-II-MOSFET, Hochspannungs-Inbetriebnahme, Soft-Start und Neigungsausgleich
  • mWSaver-Technologie bietet branchenführende Standby-Leistung
  • Schaltfrequenzoption von 65/100/130 kHz
  • Proprietäres asynchrones Frequenzsprungverfahren für niedrige EMI
  • Programmierbare konstante Ausgangsleistungsbegrenzung für den gesamten Eingangsspannungsbereich
  • Präziser Brown-Out-Schutz und Leitungs-Überspannungsschutz (Line Over-Voltage Protection, LOVP) mit Hysterese
  • Strommess-Kurzschluss-Sicherung (CSSP) und abnormaler Überstromschutz (AOCP)
  • Thermische Abschaltung (TSD) mit Hysterese
  • Alle Schutzfunktionen, die von einer automatischen Wiederherstellung betrieben werden, einschließlich VCC-Unterspannungssperre (UVLO), Rückkopplungsschutz mit offenem Regelkreis (OLP), VCC-Über-pannungs-
  • spannungsschutz (OVP)

Schaltplan

Schaltplan - onsemi NCP11187A65P45WGEVB Evaluierungsboard

Frontansicht

onsemi NCP11187A65P45WGEVB Evaluierungsboard

Ansicht von unten

onsemi NCP11187A65P45WGEVB Evaluierungsboard
Veröffentlichungsdatum: 2021-03-03 | Aktualisiert: 2022-03-11