Qorvo QPB8858 HF-Verstärker
Der QPB8858 HF-Verstärker von Qorvo ist ein GaAs-pHEMT-/MESFET 75Ω-Push-Pull-HF-Verstärker-IC mit einer flachen Gain von 34 dB und geringem Rauschen. Der QPB8858 Verstärker ist rauscharm und bietet eine geringe Verzerrung bei einem hohen Wirkungsgrad, hat einen Stromverbrauch von nur 7 W und ist in einem kleinen QFN-Gehäuse von 5 mm x 7 mm untergebracht. Dieser HF-Verstärker-IC ist zur Unterstützung von DOCSIS 3.1-Applikationen bis zu 1.218 MHz mit einer 24V-Einzelversorgung ausgelegt. Zu den Applikationen gehören DOCSIS 3.1, Breitband-CATV-Hybridmodule, Head-End-CMTS-Ausrüstungen und 75Ω-Verstärker.Merkmale
- Hohe Gain von 34 dB bei 1.218 MHz
- Einstellbare Vorspannung
- Bandbreite: 47 MHz bis 1.218 MHz
- 47 dBmv/Kanal flach
- Geringes Rauschen von 4 dB
- Betriebstemperaturbereich: -40 °C bis 100 °C
- Ausgezeichnete Verbundverzerrung
- pHEMT-/MESFET-Bauteiltechnologien
- Kompakte Größe mit 40-Pin-QFN-Gehäuse von 5 mm x 7 mm
- 290mA bis 7 W Stromverbrauch
Applikationen
- DOCSIS 3.1
- Breitband-CATV-Hybridmodule
- Head-End-CMTS-Ausrüstung
- 75Ω-Verstärker
QPB8858 HF-Verstärker - Blockdiagramm
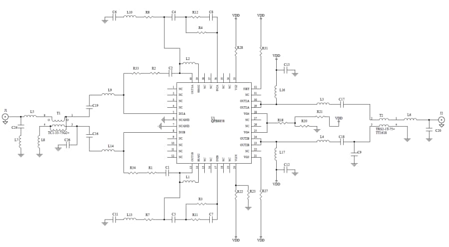
Typischer Applikationsschaltplan
Veröffentlichungsdatum: 2018-11-14
| Aktualisiert: 2023-02-02
