ROHM Semiconductor BUxxJA2MNVX-C Ultra-kleine Gehäuseregler

ROHM Semiconductor
Full-CMOS-LDO-Regler für die Automobilindustrie

Die Full-CMOS-LDO-Regler für die Automobilindustrie von Rohm Semiconductor sind AEC-Q100-qualifizierte Hochleistungs-Regler mit einem Ausgang von 200 mA. Die Regler sind auf ein vielseitiges SSON004R1010 Gehäuse von 1,0 mm x 1,0 mm x 0,60 mm montiert. Die BUxxJA2MNVX-C-Serie verfügt über hervorragende Geräusch- und Reaktionsfähigkeits-Eigenschaften trotz niedrigem Schaltstromverbrauchs von 35 µA. Die Regler sind für verschiedene Anwendungen wie z.B. Stromversorgung für Radar- und Fahrzeugkameras geeignet.

Merkmale
  • AEC-Q100-qualifiziert
  • Betriebseingangsspannungsbereich von 1,7 V bis 6,0 V
  • Ausgangsstromkapazität von 200 mA
  • 35 uA typ. Niedrig-IQ
  • ±2 % (VOUT ≥1,8 V) VOUT Genauigkeit
  • 70 dB typ. bei 1 kHz PSRR (Restwelligkeits-Unterdrückung)
  • Freigabensteuerung
  • Keramik-Kondensator unterstützt min. 0,47 µf
  • Schutz:
    • Überhitzungsschutz (TSD)
    • Überstromschutz (OCP)
    • Ausgangs-Entladefunktion
  • -40 °C bis 125 °C Betriebstemperaturbereich
 
Wichtige technische Daten
  • Eingangsspannungsbereich von 7 V bis 6 V
  • Ausgangsspannung von 1 V bis 3,4 V
  • ±2,9% (Ta=-40 °C bis 125 °C) Ausgangsspannungsgenauigkeit
  • Ausgangsstrom von 200 mA (max.)
  • Standby-Strom von 35 µA (typ.)
  • -40 °C bis +125 °C Betriebstemperaturbereich

Anwendungsbereiche

  • Stromversorgung für Anwendungen in der Automobilindustrie
  • Radar
  • Kamera

 

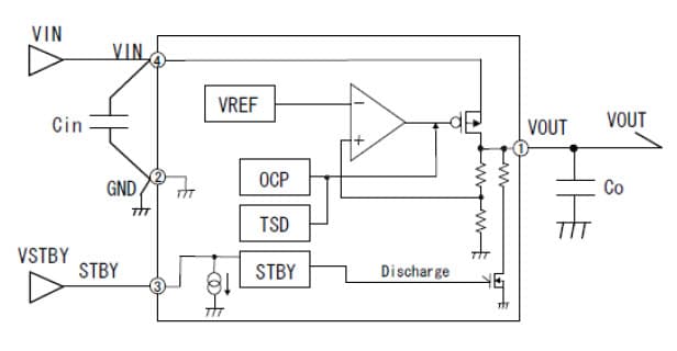
Typ. anwendungsspezifischer Schaltkreis
ROHM vollständige CMOS-LDO-Regler - typischer anwendungsspezifischer Schaltkreis
eNews
  • ROHM Semiconductor
Veröffentlichungsdatum: 2016-07-07 | Aktualisiert: 2024-07-17