ROHM Semiconductor BD41033FJ-C Local Interconnect Network Transceiver
Der ROHM Semiconductor BD41033FJ-C LIN-Transceiver (Local Interconnect Network) verfügt über einen geringen Stromverbrauch, eine niedrige elektromagnetische Störung (EMI) und eine hohe elektromagnetische Empfindlichkeit (EMS). Dieser Transceiver umfassen eine integrierte thermische Abschaltfunktion sowie eine Sendedaten-dominante Timeout-Funktion und sind gegen LIN-BAT/GND-Kurzschlüsse beständig. Der BD41033FJ-C Transceiver bietet eine maximale Übertragungsrate von 20 kbps und funktionale Sicherheitsunterstützung für Fahrzeugprodukte. Dieser Transceiver arbeitet in einem Versorgungsspannungsbereich von 5 V bis 27 V und ist AEC-Q100-qualifiziert. Der BD41033FJ-C Transceiver ist in einem 4,9 mm x 6 mm x 1,65 mm SOP-J8-Gehäuse erhältlich. Zu den typischen Applikationen gehören die LIN-Kommunikation für Fahrzeug-Netzwerke.Merkmale
- AEC-Q100-qualifiziert
- Funktionale Sicherheitsunterstützung für Fahrzeugprodukte
- Niedrige elektromagnetische Störung (EMI)
- Hohe elektromagnetische Empfindlichkeit (EMS)
- Hohe Impedanz beim Ausschalten für BUS
- Geringer Stromverbrauch im Schlafmodus
- Sendedaten-dominante Timeout-Funktion
- Beständig gegen LIN-BAT/GND-Kurzschluss
- Integrierte thermische Abschaltung
- Konform mit LIN2.x/ISO17987-4: 2016 (12 V)
Technische Daten
- 20 kbps maximale Übertragungsrate
- -27 V bis 40 V absolute maximale Nennspannung des LIN-Pins
- Schnittstellenspannung zum Mikrocontroller entspricht 3,3 V/5 V
- 5 V bis 27 V Versorgungsspannungsbereich
- SOP-J8-Gehäuse von 4,9 mm x 6 mm x 1,65 mm
Applikationen
- LIN-Kommunikation für Automotive-Netzwerke
Blockdiagramm
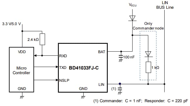
Typische Applikations-Schaltung
Veröffentlichungsdatum: 2024-07-24
| Aktualisiert: 2024-08-26
