STMicroelectronics EVALSTGAP2SCM Demonstrationsboard
Das EVALSTGAP2SCM Demonstrationsboard von STMicroelectronics wird zur Auswertung des STGAP2SCM verwendet. Der STGAP2SCM ist ein isolierter Einzel-Gate-Treiber mit einer Strombelastbarkeit von 4 A und Rail-to-Rail-Ausgängen. Dadurch eignet sich das Bauteil hervorragend für Hochleistungs-Inverterapplikationen wie Motortreiber in industriellen Applikationen, die mit MOSFET-/IGBT-/SiC-Leistungsschaltern ausgestattet sind. Es sind zwei verschiedene Varianten erhältlich: eine mit separaten Quell- und Senkenausgängen, die andere mit einem Einfachausgangs-Pin und einem dedizierten Pin für die Miller-Klemmfunktion. Das EVALSTGAP2S eignet sich hervorragend für beide Ausgangskonfigurationsvarianten.Merkmale
- Hochspannungsschiene bis zu 1.700 V
- Treiberstrombelastbarkeit:
- 4 A Quelle/Senke bei 25 °C
- Separate Senke und Quelle für einfache Gate-Ansteuerkonfiguration (STGAP2SM)
- 4A-Miller-Klemme (STGAP2SCM)
- Kurze Laufzeitverzögerung: 100 ns
- UVLO-Funktion
- Gate-Ansteuerspannung bis zu 36 V
- Negative Gate-Ansteuerung
- Isolierte On-Board-DC/DC-Wandler zur Versorgung der
Gate-Treiber, von VAUX = 5 V zugeführt - VDD-Logikversorgung lokale 3,3 V oder VAUX
- 3,3 V, 5V-TTL/CMOS-Eingänge mit Hysterese
- Einfache Steckbrückenauswahl der Ansteuerspannungskonfiguration:
- +15/0 V; +15/-3 V; +19/0 V; +19/-3 V
- Übertemperaturschutz
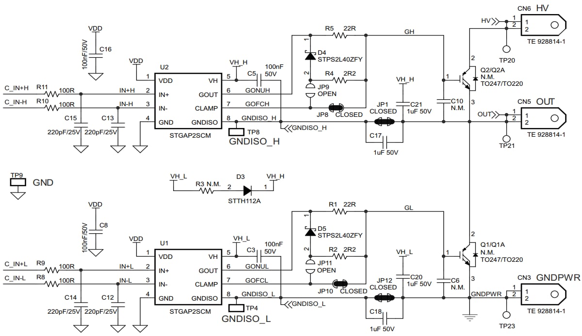
Schaltplan
Veröffentlichungsdatum: 2018-07-10
| Aktualisiert: 2023-02-12
