STMicroelectronics L6981 Synchroner Abwärtswandler
STMicroelectronics L6981 Synchrone Abwärtswandler sind benutzerfreundliche synchrone monolithische Abwärtsregler, die bis zu 1,5 A DC zu einer Last liefern können. Der L6981 bietet einen großen Eingangsspannungsbereich, wodurch er sich für eine große Auswahl von Applikationen eignet.Der L6981 von STM ist in Ausführungen mit sowohl Stromsparmodus (LCM) als auch rauscharmem Modus (LNM) erhältlich. Der LCM maximiert den Wirkungsgrad bei leichter Last mit einer gesteuerten Ausgangsspannungswelligkeit, sodass das Bauteil in batteriebetriebenen Applikationen eingesetzt werden kann. Im Vergleich dazu hält der LNM die Schaltfrequenz konstant und reduziert die Welligkeit der Ausgangsspannung für Betriebsabläufe mit leichter Last und erfüllt dadurch die Spezifikation für rauscharme und rauschempfindliche Applikationen.
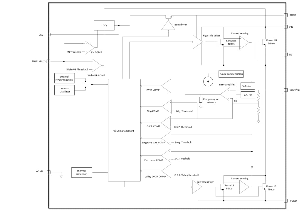
Die L6981 Wandler basieren auf einer Spitzenstrommodus-Architektur und sind in einem SO8-Gehäuse mit interner Kompensation verfügbar, wodurch die Design-Komplexität und die Größe reduziert werden.
Merkmale
- Betriebseingangsspannung: 3,5 V bis 38 V
- Ausgangsspannung: 0,85 V bis VIN
- 1,5 A DC-Ausgangsstrom
- Internes Kompensationsnetzwerk
- Zwei verschiedene Versionen: LCM für einen hohen Wirkungsgrad bei leichten Lasten und LNM für rauschempfindliche Applikationen
- Abschaltstrom: 2 μA
- Interner Soft-Start
- Freigabe
- Überspannungsschutz
- Sequentialisierung der Ausgangsspannung
- Thermischer Schutz
- Synchronisation mit externem Taktgeber für LNM-Bauteile
- SO8-Gehäuse
Applikationen
- Für Industrie-Leistungssysteme mit 24-V-Bussen ausgelegt
- Batteriebetriebene 24-V-Geräte
- Dezentralisierte intelligente Knoten
- Sensoren und Always-on-Applikationen
- Rauscharme Applikationen
Videos
Blockdiagramm
