STMicroelectronics LDK130C SOT-323-5L Low-Drop-Spannungsregler

STMicroelectronics LDK130C SOT-323-5L
Low-Drop-Spannungsregler

STMicroelectronics LDK130C SOT-6L Low-Drop-Spannungsregler bieten einen Maximalstrom von 300mA bei einer Eingangsversorgungsspannung zwischen 1,9 und 5,5V und einer typischen Dropout-Spannung von 100mV. Er wird am Ausgang mit einem Keramik-Kondensator stabilisiert. Die sehr niedrige Drop-Spannung, der niedrige Ruhestrom und die geräuscharmen Funktionen eignen den Regler für batteriebetriebene Energiespar-Anwendungen. Eine Freigabe-Logik-Steuerfunktion versetzt den LDK130C in den Abschaltmodus und ermöglicht so einen Gesamt-Stromverbrauch von weniger als 1μA. Das Gerät umfasst auch eine kurzschlusskonstante Strombegrenzung und einen thermischen Schutz.

Weitere Informationen über STMicroelectronics LDOs

Merkmale
  • Eingangsspannung von 1,9 bis 5,5V
  • Sehr niedrige Dropout-Spannung (100mV Typ. bei 100mA Last)
  • Niedriger Ruhestrom (Max. 120μA, 1μA im AUS-Zustand)
  • Sehr geräuscharm
  • Ausgangsspannungstoleranz: ± 2,0% bei 25°C
  • Garantierter 300mA Ausgangsstrom
  • Breiter Ausgangsspannungsbereich von 0,8V bis 3,3V mit 100mV Schritt auf Anfrage erhältlich
  • Einstellbare Version: von 0,8V bis VIN-Vdrop
  • Logik-gesteuerte elektronische Abschaltung

  • Kompatibel mit Keramik-Kondensator (CAUS = 1μF)
  • Interne Strom- und Thermikbeschränkung
  • Temperaturbereich: -40°C bis 125°C

Anwendungsbereiche
  • Mobiltelefone
  • Personal Digital Assistants (PDA)
  • Kabellose Telefone und ähnliche batteriegespeiste Systeme
  • Digitalkameras
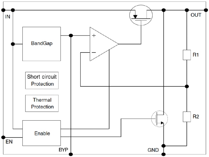
Blockdiagramm
Blockdiagramm
  • STMicroelectronics
Veröffentlichungsdatum: 2014-04-21 | Aktualisiert: 2022-03-11