STMicroelectronics SPC5 Automotive-Fahrwerk- und Sicherheits-Mikrocontroller
STMicroelectronics SPC5 Automotive-Fahrwerk- und Sicherheits-Mikrocontroller sind 32-Bit-Flash-MCUs, die für die spezifischen Anforderungen von Fahrwerk- und Sicherheitsapplikationen in Fahrzeugen vorgesehen sind. Diese Mikrocontroller haben ihren Schwerpunkt auf der Funktionssicherheit und der erweiterten Dreiphasen-Motorsteuerung. Die einzigartige Modularität und Skalierbarkeit der Architektur bietet kompatible Bauteile, die Fahrwerk- und Sicherheitsapplikationen mit einem optimalen Kompromiss zwischen Kosten, Sicherheit und Leistung abdecken. Zu den typischen Applikationen gehören Airbags, elektronische Servolenkung, Sicherheitsbereich-Controller, Bremsen, aktive Federung, Fahrerassistenz und erweiterte Motorsteuerung.Merkmale
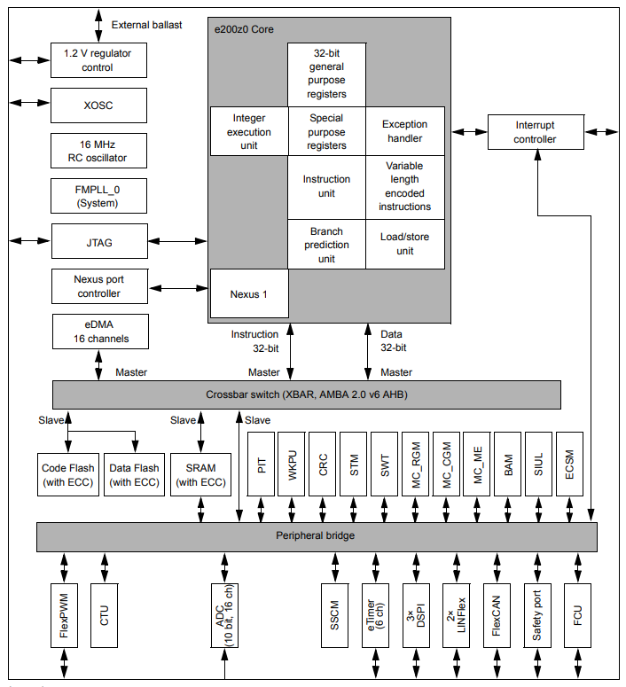
- 64 MHz, Einzelausgabe- und 32-Bit-CPU-Core-Komplex (e200z0h):
- Konform mit der Power Architecture®-embedded Kategory
- Variables Length Encoding (VLE)
- Speicherorganisation:
- Bis zu 512 KB On-Chip-Code-Flash-Speicher mit ECC und Lösch-/Programmier-Controller
- Zusätzlicher 64 KB (4×16) On-Chip-Daten-Flash-Speicher mit EEC für EEPROM-Emulation
- Bis zu 40 KB On-Chip-SRAM mit ECC
- Ausfallschutz:
- Programmierbarer WatchDog-Timer
- Nicht maskierbarer Interrupt
- Fault Collection Unit (Fehlersammeleinheit)
- Nexus L2+ Schnittstelle
- Interrupts:
- 16-Kanal-eDMA-Controller
- 16 Prioritätsebene-Controller
- Universal-I/Os, die individuell als Eingang, Ausgang oder Spezialfunktion programmierbar sind
- Zwei Univerdal-eTimer-Einheiten:
- Sechs Timer mit jeweils Up-/Down-Count-Funktionen
- 16-Bit-Auflösung und kaskadierbare Zähler
- Quadraturdekodierung mit Drehrichtungsflag
- Doppel-Buffer-Eingangserfassung und Ausgangsvergleich
- Kommunikationsschnittstellen:
- Zwei LINFlex-Kanäle (LIN 2.1)
- Vier DSPI-Kanäle mit automatischer Chipauswahl-Generierung
- Eine FlexCAN-Schnittstelle (2.0B aktiv) mit 32 Nachrichtenobjekten
- Ein Sicherheitsanschluss basierend auf FlexCAN mit 32 Nachrichtenobjekten und einer Kapazität bis zu 7,5 MBit/s; als zweites CAN verwendbar, wenn nicht als Sicherheitsanschluss eingesetzt
- Ein FlexRay™-Modul (V2.1) mit wählbarer Zwei- oder Einzelkanal-Unterstützung, 32 Nachrichtenobjekte bis zu 10 MBit/s (nur 512KB-Bauteil)
- Zwei 10-Bit-Analog-Digital-Wandler (ADCs)
- 2×11 Eingangskanäle, +4 gemeinsame Kanäle
- Wandlungszeit <1 µs, einschließlich Abtastzeit mit voller Präzision
- Programmierbare, kanalübergreifende ADC-Einheit (CTU)
- Vier analoge Watchdogs mit Unterbrechungsfunktion
- On-Chip-CAN/UART-Bootstrap-Lader mit Boot-Assist-Modul (BAM)
- Eine FlexPWM-Einheit:
- Acht komplementäre oder unabhängige Ausgänge mit ADC-Synchronisiersignalen
Applikationen
- Airbags
- Elektrische Servolenkung
- Sicherheitsbereich-Controller
- Bremsen
- Aktive Federung
- Fahrerassistenz
- Erweiterte Motorsteuerung
Veröffentlichungsdatum: 2018-12-14
| Aktualisiert: 2023-03-26
