STMicroelectronics ST730 Low-Dropout-Spannungsregler (LDO)
Der ST730 Low-Dropout(LDO)-Spannungsregler von STMicroelectronics ist ein 300-mA-Regler, der für den Einsatz in verschiedenen Mittelspannungs-Applikationen ausgelegt ist. Durch den geringen Ruhestrom von 5 µA eignet sich das Bauteil für Applikationen, die dauerhaft mit einem Netzteil oder einer Batterie verbunden sind. Diese Funktion ist außerdem nützlich, wenn die elektronischen Module permanent eingeschaltet sind. Der ST730 integriert Schutzfunktionen, wie z. B. eine Strombegrenzung, eine Kurzschluss-Sicherung und eine thermische Abschaltung. Durch den erweiterten Eingangsspannungsbereich, die sehr niedrige Abfallspannung und den geringen Ruhestrom eignet sich das Bauteil außerdem für Automotive- und Verbraucherapplikationen im Sekundärmarkt.Merkmale
- Großer Eingangsspannungsbereich: 2,5 V bis 28 V
- Sehr geringer Ruhestrom: 5 μA (typisch) bei Nulllast, 10 μA (max.) über den gesamten Temperaturbereich, 1 μA (max.) bei Abschaltung
- Hohe Ausgangsspannungsgenauigkeit: ±0,5 % bei 25 °C, ±1 % über den Temperaturbereich
- Ausgangsstrom von bis zu 300 mA
- Einstellbare Spannungsversion, angefangen von 1,2 V bis zu VIN - VDROP
- Stabil mit Kondensatoren mit niedrigem ESR (0,47 µf mind.)
- Übertemperaturschutz
- Strombegrenzung und SOA-Schutz
- Betriebstemperaturbereich: -40 °C bis +125 °C
Applikationen
- Nachregelung
- Elektronische Zähler
- Rauchmelder/Alarme
- Tragbare Ausrüstung
- Industrieapplikation
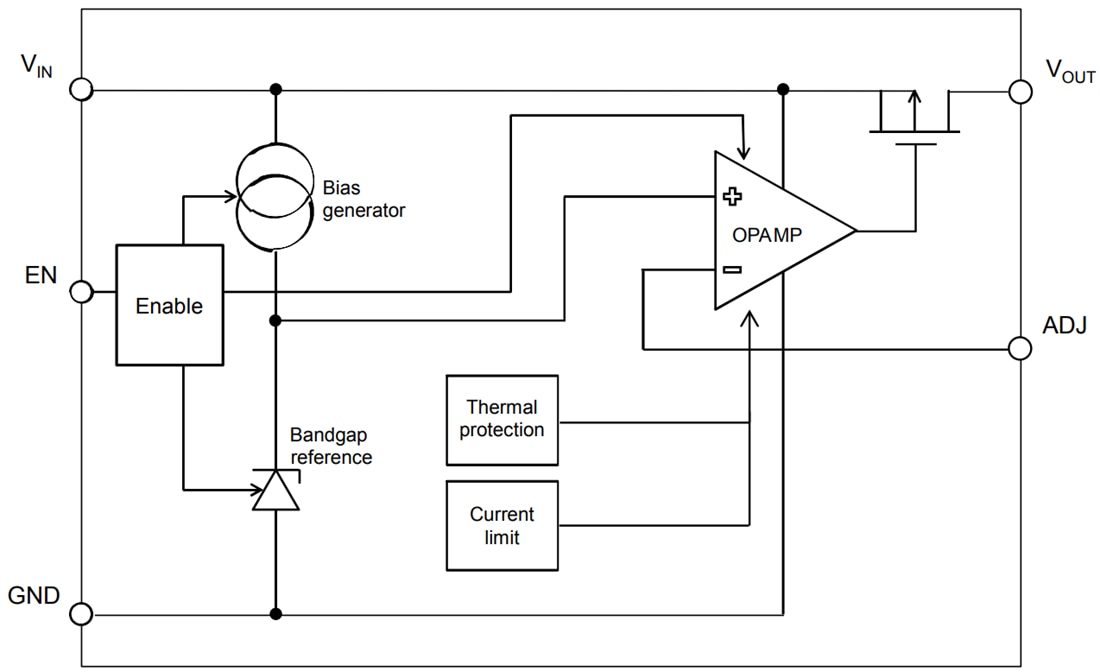
Blockdiagramm
E-Book
Veröffentlichungsdatum: 2019-08-20
| Aktualisiert: 2024-04-23
