STMicroelectronics STEVAL-ISB014V2 Batterieüberwachung mit Alarmausgang
Die STMicroelectronics STEVAL-ISB014V2 Batterieüberwachung mit Alarmausgang basiert auf dem STC3115 und enthält alle notwendigen Hardwarefunktionen für eine kostengünstige Batterieladezustands-Überwachungsanzeige. Das STC3115 verwendet Stromerfassung, Coulomb-Zähler und genaue Messungen der Batteriespannung, um den Ladezustand (State-Of-Charge, SOC) der Batterie zu bestimmen. Ein interner Temperatursensor vereinfacht die Implementierung einer Temperaturkompensation.Merkmale
- 0,25% genaue Batteriespannungsüberwachung
- Coulomb-Zähler und Spannungsmodus-Batterieanzeigebetrieb
- Robuste anfängliche Leerlaufspannungsmessung (OCV) beim Einschalten mit Entprellverzögerung
- Alarmausgabe bei niedrigem Batteriestand mit programmierbaren Schwellenwerten
- Interner Temperatursensor
- Batterietauscherkennung
- Niedriger Energieverbrauch
- 45 µA im Energiesparmodus
- Max. 2 µA im Standby-Modus
- 1,4 x 2,0 mm 10-Bump-CSP-Gehäuse
- RoHS-konform
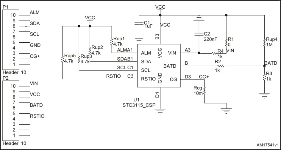
Schaltplan
Veröffentlichungsdatum: 2018-04-05
| Aktualisiert: 2023-02-03
