STMicroelectronics STSPIN840 DC-Motortreiber
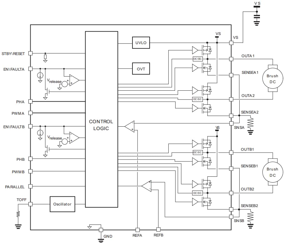
Der STMicroelectronics STSPIN840 DC-Motortreiber ist ein kompakter DC-Bürstenmotor, der für die gleichzeitige Ansteuerung von zwei bidirektionalen DC-Bürstenmotoren verwendet wird. Der STSPIN840 ist in einem QFN-Gehäuse von 4 mm x 4 mm untergebracht und verfügt über eine Steuerlogik und eine vollständig geschützte Dual-Vollbrücken-Leistungsstufe mit niedrigem RDS(ON). Dank eines dedizierten PARALLEL-Eingangspin kann die Parallel-Modusfunktion aktiviert werden. Damit kann das Bauteil in eine gleichwertige und leistungsstärkere Einzel-Vollbrücke umgewandelt werden, die einen Strom bis zu 3 Arms bei einer gleichwertigen HS + LS RDS(ON) von 500 mΩ liefern kann. Der STSPIN840 enthält zwei unabhängige PWM-Stromcontroller (einen für jede einzelne Vollbrücke) basierend auf benutzereinstellbare Werte der Referenzspannung und AUS-Zeit.Merkmale
- Betriebsspannung von 7 bis 45 V
- Maximaler Ausgangsstrom von 1,5 Arms
- RDSon HS + LS = 1 Ω (typisch)
- Stromsteuerung mit einstellbarer AUS-Zeit
- Strommessung auf Basis des externen Shunt-Widerstands
- Vollständiger Schutzsatz
- Nicht dissipativer Überstromschutz
- Kurzschlussschutz
- Unterspannungssperre
- Übertemperaturschutz
- Der Parallel-Betriebsmodus erzielt eine einzelne Vollbrückenkonfiguration mit Ausgangs-IRMS = 3 Arms und RDS(ON) HS + LS = 500 mΩ (typisch).
- Geringer Standby-Stromverbrauch
Applikationen
- Industrieautomatisierung und Service-Roboter
- Gesundheitswesen und Medizin
- ATM- und Geldsortieranlagen
- Bühnenbeleuchtung
- Thermodrucker
- Näh- und Textilmaschinen
- Verkaufsautomaten
- Büro- und Heimautomatisierung
Blockdiagramm
Vervollständigen Sie Ihr Design
Veröffentlichungsdatum: 2018-07-11
| Aktualisiert: 2023-02-12
