STMicroelectronics VIPer17 Schaltregler für Sperrwandler
STMicroelectronics VIPer17 Schaltregler für Sperrwandler sind Off-Line-Hochspannungswandler mit einem robusten Leistungsbereich von 800 V. Diese Schaltregler bieten eine PWM-Steuerung, einen zweistufigen Überstromschutz, Überspannungsschutz, hysteretischen thermischen Schutz, Soft-Start und sicheren automatischen Neustart nach Behebung von Fehlerbedingungen.Der Burst-Modus-Betrieb und der extrem geringe Stromverbrauch tragen dazu bei, dass die Vorschriften in Bezug auf die Energieeinsparung im Standby-Modus erfüllt werden. Ein fortgeschrittener Frequenzjitter verringert die Kosten für EMI-Filter. Die Spannungsabfall- und Spannungsanstiegs-Funktion schützt die Schaltmodus-Stromversorgung, wenn die gleichgerichtete Eingangsspannung unter die normalen Mindestwerte, die für das System spezifiziert sind, fällt. Die Hochspannungs-Anlaufschaltung ist im Bauteil embedded.
Merkmale
- Stoßentladungs-fester 800V-Leistungsbereich
- PWM-Betrieb mit Frequenzjitter für niedrige EMI
- Betriebsfrequenz: 60 kHz für L-Typ und 115 kHz für H-Typ)
- Stromverbrauch im Standby-Modus: <50 mW bei 265 VAC
- Strombegrenzung mit einstellbarem Sollwert
- Anpassbarer und präziser Überspannungsschutz
- On-Board-Soft-Start
- Sicherer automatischer Neustart nach einer Fehlerbedingung
- Hysteretische thermische Abschaltung
Applikationen
- Adapter für PDA, Camcorder, Rasierer, Handys und Videospiele
- Hilfsspannungsversorgung für LCD/PDP-Fernseher, Bildschirme, Audiosysteme, Computer, Industriesysteme, LED-Treiber, No-El-Cap-LED-Treiber
- SNT für Set-Top-Boxen, DVD-Player und Recorder sowie Haushaltsgeräte
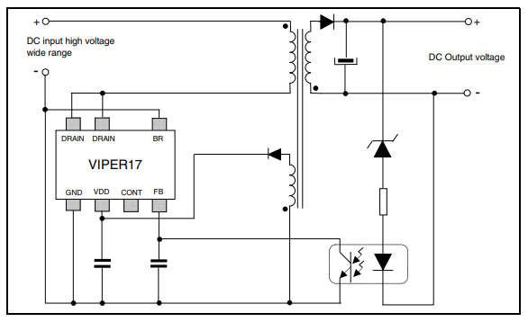
VIPer17 Typische Topologie
VIPer17 Blockdiagramm
Veröffentlichungsdatum: 2019-01-22
| Aktualisiert: 2024-01-19
