STMicroelectronics L99VR01 Linearer LDO-Spannungsregler
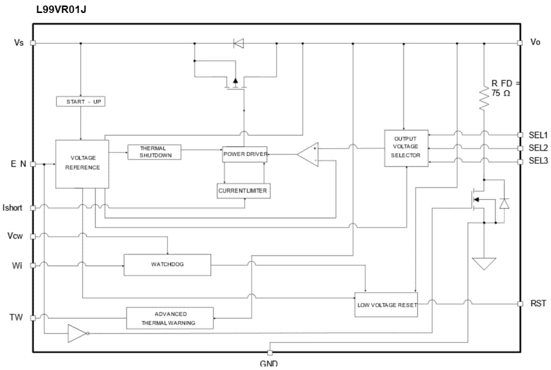
Der L99VR01 lineare Low-Dropout(LDO)-Spannungsregler von STMicroelectronics ist für Fahrzeuganwendungen ausgelegt und in SO-8- und Power-SSO-12-Gehäusen verfügbar. Der LDO liefert bis zu 200 mA Laststrom und verbraucht nur 1μµA Ruhestrom, wenn der Regler deaktiviert ist. Der Eingang ist 40 V tolerant, um Lastabwurf zu widerstehen, während der Betriebseingangsspannungsbereich zwischen 2,15 V und 28 V liegt. Der L99VR01 kann über SELx-pins konfiguriert werden, um eine feste wählbare Ausgangsspannung (0,8 V, 1,2 V, 1,5 V, 1,8 V, 2,5 V, 2,8 V, 3,3 V oder 5 V) zu erzeugen. Die hohe Ausgangsspannungsgenauigkeit (±2 %) wird über einen großen Temperaturbereich sowie über weite Leitungs- und Lastschwankungen beibehalten. Der L99VR01 verfügt über eine Freigabe-, Reset-, unabhängige Watchdog-Funktion, eine fortschrittliche thermische Warnung, eine schnelle Ausgangsentladung und eine IShort-Steuerung (IShort-Steuerung, unabhängiger Watchdog und erweiterte thermische Warnung sind nur für den L99VR01J verfügbar). Der Ausgangsstrom des Reglers ist intern begrenzt, so dass das Bauteil gegen Kurzschluss und Überlastung geschützt ist und außerdem über einen Übertemperaturschutz verfügt. Der Kurzschlussstromwert ist durch einen externen Widerstand in der L99VR01J-Version konfigurierbar. Der L99VR01 von STMicroelectronics kann sowohl in der Nachregelung, verbunden mit einer vorgeregelten Spannung als auch direkt mit einer Batterie verbunden, betrieben werden.Merkmale
- AEC-Q100-qualifiziert
- DC-Betriebversorgungsspannungsbereich von 2,15 V bis 28 V
- Batterie- und Nachregelungs-Betriebsmodi sind zulässig
- Niedrige Dropout-Spannung
- Niedriger Ruhestromverbrauch
- Vom Benutzer wählbare Ausgangsspannung (0,8 V, 1,2 V, 1,5 V, 1,8 V, 2,5 V, 2,8 V, 3,3 V oder 5 V)
- Ausgangsspannungsgenauigkeit: ±2 %
- Freigabeeingang für das Aktivieren/Deaktivieren des Spannungsreglers
- Ausgangsspannungsüberwachung mit Reset-Ausgang
- Geringfügige ESR-Auswirkung auf die Ausgangsspannungsstabilität des Lastkondensators
- Programmierbarer unabhängiger Watchdog über einen externen Kondensator (nur L99VR01J)
- Unterspannungssperre (UVLO)
- Schnelle Ausgangsentladung
- Thermische Abschaltung und Kurzschlussstrombegrenzung
- Erweiterte thermische Warnung und Ausgangsüberspannungsdiagnose (nur L99VR01J)
- Programmierbarer Kurzschluss-Ausgangsstrom (nur L99VR01J)
- Großer Betriebstemperaturbereich (TJ = -40 °C bis +175 °C, nur L99VR01J)
- Dokumentation für Kunden, die Unterstützung beim Umgang mit ASIL-Anforderungen gemäß ISO 26262 benötigen
L99VR01J Blockdiagramm
L99VR01S Blockdiagramm
Veröffentlichungsdatum: 2021-06-07
| Aktualisiert: 2022-10-11
