STMicroelectronics TSZ901 Nullpunktdrift-Operationsverstärker mit hoher Genauigkeit/Bandbreite
STMicroelectronics TSZ901 Nullpunktdrift-Operationsverstärker mit hoher Genauigkeit/Bandbreite sind für Präzisionsapplikationen ausgelegt, die langfristige Stabilität und geringes Rauschen erfordern. Mit einer extrem niedrigen Eingangs-Offsetspannung von nur 3 µV (maximal) und einer Drift über Temperatur und Zeit von nahezu Null gewährleistet der TSZ901 von STMicro eine konstante Leistung in anspruchsvollen Umgebungen. Die Operationsverstärker bieten eine hohe Bandbreite von 10 MHz und einen niedrigen Eingangsruhestrom von 200 pA, wodurch sich die Geräte ideal für die Sensor-Signalkonditionierung, medizinische Instrumente und industrielle Steuerungssysteme eignen. Der TSZ901 wird mit einer einzigen Versorgungsspannung von nur 1,8 V betrieben und eignet sich daher gut für Designs mit geringem Stromverbrauch, während die Rail-to-Rail-Eingangs- und Ausgangsarchitektur den Dynamikbereich maximiert. Mit robustem ESD-Schutz und kompaktem Footprint bieten die Operationsverstärker TSZ901 Präzision und Zuverlässigkeit in Anwendungen mit begrenztem Platzangebot.Merkmale
- Ultrahohe Genauigkeit und Stabilität
- Maximale Offsetspannung: 5 μV bei +25 °C
- 8 μV Offsetspannung über den gesamten Temperaturbereich (-40 °C bis +125 °C)
- Rail-to-Rail-Eingang/Ausgang
- Niedriger Versorgungsspannungsbereich von 2,5 V bis 5,5 V
- Niedriger Stromverbrauch von 1,5 mA bei 5 V
- 10 MHz Verstärkungsbandbreitenprodukt
- AEC-Q100 Automotive-Qualifizierung
- Erweiterter Temperaturbereich von -40 °C bis +125 °C
- Höhere Genauigkeit ohne Kalibrierung
- Die Genauigkeit ist praktisch unbeeinflusst von Temperaturänderungen
- RoHS-konform
Applikationen
- Signalkonditionierung mit hoher Genauigkeit
- Strommessungen und Sensorsignalkonditionierung in Fahrzeugen
Technische Daten
- 6 V maximale Versorgungsspannung
- Maximaler Eingangsstrom: ±10 mAA
- ±8 µV maximale Eingangs-Offset-Spannung
- ±30 nV/°C maximale Drift der Eingangs-Offset-Spannung über die Temperatur
- 200 pA bis 300 pA typischer Eingangs-Bias-Strom-/Offsetstrom-Bereich
- 135 dB typische Leerlaufverstärkung
- 122 dB typisches Gleichtaktunterdrückungsverhältnis
- 140 dB typisches Versorgungsspannungsunterdrückungsverhältnis
- 50 mV bis 70 mV maximaler High-/Low-Level-Ausgangsspannungsabfall
- 50 mA typische Quelle/Senke
- 2,0 mA maximaler Versorgungsstrom (pro Operationsverstärker)
- 6 V/µs typische Anstiegsrate
- 50 ° typische Verstärkungs-Marge
- 9 nV/√Hz typische Eingangsspannungs-Rauschdichte
- 0,2 µVpp typische Eingangsstörspannung
- 2 µs typische Recoveryzeit
- 1 µs typische Einschwingzeit
- 84 dB bis 91 dB typischer EMI-Unterdrückungsratenbereich
- +150 °C maximale Sperrschichttemperatur
- 250 °C/W maximaler thermischer Widerstand
- Maximale ESD-Werte
- 4 kV Human Body Model (HBM), Industrie- und Automobilstandard
- 1 kV Charged-Device Model (CDM)
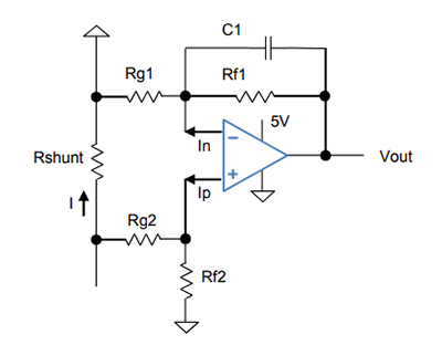
Low-Side-Strommessungs-Schaltschema
Veröffentlichungsdatum: 2025-10-15
| Aktualisiert: 2026-01-19
