TDK InvenSense CH101 Abstandssensor
Der TDK InvenSensor CH101 Abstandssensor ist ein extrem stromsparender Miniatur-Ultraschall-Time-of-Flight (ToF) -Wegsensor, der auf der patentierten MEMS-Technologie von Chirp basiert. Der CH101 Sensor wird in einem System-in-Package geliefert, das einen piezoelektrischen mikromechanischen Ultraschall-Transducer (PMUT) mit einem extrem stromsparenden System-on-Chip (SoC) in einem Reflow-fähigen Miniaturgehäuse integriert. Dieser Schnellabstandssensor bietet genaue Bereichsmessungen für Ziele mit Entfernungen von bis zu 1,2 m. Der CH101 Abstandssensor kann mehrere Objekte erkennen, arbeitet unter allen Lichtbedingungen, einschließlich vollem Sonnenlicht und bietet millimetergenaue Bereichsmessungen. Dieser Sensor verfügt über einen stromsparenden Mikrocontroller mit fortschrittlicher Ultraschall-Firmware, einen dedizierten programmierbaren Bereichs-Interrupt-Pin und einen einzelnen Sensor für den Empfang und die Übertragung.Der CH101 Abstandssensor wird in einem Spannungsbereich von 1,62 V bis 1,98 V betrieben und benötigt 60 ms Zeit zur Programmierung. Diese Abstandssensoren sind in einem 8-Pin-LGA-Gehäuse (Land-Grid-Array, LGA) von 3,5 mm x 3,5 mm x 1,26 mm verfügbar. Zu den typischen Applikationen gehören Drohnen und Robotik, mobile und Computergeräte, Hindernisvermeidung, Drucker und Scanner, Näherungserkennung und Smart-Homes.
Merkmale
- Schnelle und genaue Entfernungsbestimmung:
- 4 cm bis 1,2 m Betriebsbereich
- Abtastrate von bis zu 100 Proben/Sek.
- Rauschen im RMS-Bereich von 1,0 mm bei einem Bereich von 30 cm
- Programmierbare Modi, die für Messapplikationen mit mittlerer oder kurzer Reichweite optimiert sind
- Anpassbares Sichtfeld (FoV) von bis zu 180°
- Erkennung mehrerer Objekte
- Funktioniert in Sonnenlicht und jeder anderen Beleuchtung
- Unempfindlich gegenüber Objektfarbe, erkennt optisch transparente Oberflächen, wie z. B. Glasfenster
- Einfach zu integrieren
- Einzelsensor für Empfang und Übertragung
- 1,8 V Versorgungsspannung
- I2C Schnellmodus-kompatible Schnittstelle und Datenraten bis zu 400 kbps
- Dedizierter programmierbarer Bereichs-Interrupt-Pin
- Plattformunabhängiger Softwaretreiber ermöglicht einsatzbereite Entfernungsmessung
- Integriertes Miniatur-Modul:
- Kompatibel mit Standard-SMD-reflow
- Stromsparender Mikrocontroller mit fortschrittlicher Ultraschall-Firmware
- -40 °C bis +85 °C Betriebstemperaturbereich
- Extrem niedriger Versorgungsstrom
- 1 Probe/Sek.:
- 13 µA (10 cm max. Bereich)
- 15 µA (1 m max. Bereich)
- 30 Proben/Sek.:
- 33 µA (10 cm max. Bereich)
- 130 µA (1 m max. Bereich)
- 1 Probe/Sek.:
Applikationen
- Erweiterte und virtuelle Realität
- Robotik und Drohnen
- Mobile und Computergeräte
- Hindernisvermeidung
- Scanner und Drucker
- Näherungserkennung
- Präsenzerkennung
- Always-On-Erkennung zum Sperren/Entsperren und zum Ein-/Ausschalten von Notebooks, Tablets und Weißware
- Smart Home
Technische Daten
- 1,62 V bis 1,98 V Betriebsspannungsbereich
- Abmessungen: 3,5 mm x 3,5 mm x 1,26 mm
- 8-Pin-LGA-Gehäuse
- 60 ms Programmierzeit
Videos
Ressourcen
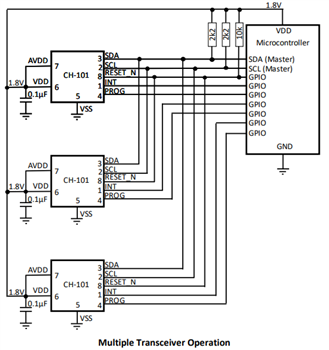
Blockdiagramm
Veröffentlichungsdatum: 2020-08-27
| Aktualisiert: 2024-09-03
