TDK InvenSense CH201 Abstandssensor
Der CH201 Abstandssensor von TDK InvenSense ist ein extrem stromsparender Miniatur-Ultraschall-Time-of-Flight (ToF) -Wegsensor mit großer Reichweite, der auf der patentierten MEMS-Technologie von Chirp basiert. Der Sensor wird in einem System-in-Package geliefert, das einen piezoelektrischen Mikrobearbeitet Ultraschall-Transducer (PMUT) mit einem extrem stromsparenden System-on-Chip (SoC) in einem Reflow-fähigen Miniaturgehäuse integriert. Dieses CH201 BLUETOOTH ist schnell und bietet genaue Bereichsmessungen für Ziele mit Entfernungen von bis zu 5 m. Die Sensoren können mehrere Objekte erkennen, unter allen Lichtbedingungen, einschließlich vollem Sonnenlicht, arbeiten und bieten millimetergenaue Bereichsmessungen. Dieser CH201 Abstandssensor verfügt über ein SoC mit fortschrittlicher Ultraschall-Firmware, einen dedizierten programmierbaren Bereichs-Interrupt-Pin und einen einzelnen Sensor für den Empfang und die Übertragung.Der CH201 Sensor wird in einem Spannungsbereich von 1,62 V bis 1,98 V betrieben und nimmt den 60 ms für die Programmierung auf. Dieser Abstandssensor ist in einem 8-pin-LGA-Gehäuse (Land-Grid-Array) und Abmessungen von 3,5 mm x 3,5 mm x 1,26 mm verfügbar. Zu den typischen Applikationen gehören Drohnen und Robotik, erweiterte/virtuelle Realität und Spiele, Hindernisvermeidung und Gestensteuerung.
Merkmale
- Schnelle und genaue Entfernungsbestimmung:
- Betriebsbereich von 20 cm bis 5 m
- Programmierbare Modi, die für Messapplikationen mit langer oder kurzer Reichweite optimiert sind
- Anpassbares Sichtfeld (FoV) von bis zu 180°
- Erkennung mehrerer Objekte
- Funktioniert in jedem Beleuchtungszustand, einschließlich vollem Sonnenlicht bis vollständige Dunkelheit
- Unempfindlich gegenüber Objektfarbe, erkennt optisch transparente Oberflächen (Glas, durchsichtige Kunststoffe usw.)
- Einfach zu integrieren
- Einzelsensor für Empfang und Übertragung
- 1,8 V Versorgungsspannung
- I2C Schnellmodus-kompatible Schnittstelle und Datenraten von bis zu 400 kHz
- Dedizierter programmierbarer Bereichs-Interrupt-Pin
- Plattformunabhängiger Softwaretreiber ermöglicht einsatzbereite Entfernungsmessung
- Integriertes Miniatur-Gehäuse:
- Kompatibel mit Standard-SMD-Reflow
- Stromsparendes SoC mit fortschrittlicher Ultraschall-firmware
- -40 °C bis +85 °C Betriebstemperaturbereich
- Extrem niedriger Versorgungsstrom
- 1 Probe/Sek.:
- 7,5 µA (1 m max. Bereich)
- 13,5 µA (5 m max. Bereich)
- 25 Proben/Sek.:
- 63 µA (1 m max. Bereich)
- 247 µA (5 m max. Bereich)
- 1 Probe/Sek.:
Applikationen
- Benutzerpräsenz in der Heim-/Gebäudeautomatisierung und persönlicher Elektronik
- Hindernisvermeidung
- Robotik und Drohnen
- Fernpräsenz-Erkennungsknoten mit extrem geringem Stromverbrauch
- Virtuelle/erweiterte Realität und Gaming
- Gestensteuerung
- Füllstandsmessung und Regalbestand-Überwachung
Technische Daten
- 1,62 V bis 1,98 V Betriebsspannungsbereich
- Abmessungen: 3,5 mm x 3,5 mm x 1,26 mm
- 8-Pin-LGA-Gehäuse
- 60 ms Programmierzeit
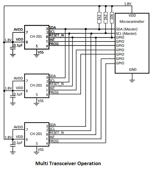
Blockdiagramm
Weitere Ressourcen
- CH201 Ultraschall-Präsenzerkennungs-Referenzdesign – Benutzerhandbuch
- Chirp Microsystems Ultraschall-Präsenzerkennung – Applikationshinweis
- CH201 Anleitung zur mechanischen Integration
- CH101 und CH201 Ultraschall-Transceiver – Bedienungs- und Montageanleitungen
- Chirp Microsystems SonicLib – Programmieranleitung
- CH101 und CH201 SmartSonic Evaluierungskit – Benutzerhandbuch
- SmartSonic Hello Chirp – Praktische Übung mit der Applikation
- Pulse-Echo-Testverfahren für Ultraschall-Modul
Veröffentlichungsdatum: 2020-08-27
| Aktualisiert: 2024-09-03
