LMZ1420x Series SIMPLE SWITCHER® Power Modules for High Output Voltage

LMZ1420x Series SIMPLE SWITCHER®
Power Modules for High Output Voltage

Texas Instruments LMZ1420x Series SIMPLE SWITCHER® Power Modules for High Output Voltage feature an integrated shielded inductor, simple PCB layout, and a flexible startup sequencing using external soft-start and precision enable. These power modules offer protection against inrush currents and input UVLO and output short circuit protection. Their high efficiency reduces system heat generation and they have low package thermal resistance. The LMZ1420x Series power modules each come with a single exposed pad and standard pinout for easy mounting and manufacturing.

Features
  • Integrated shielded inductor
  • Simple PCB layout
  • Flexible startup sequencing using external soft-start
    and precision enable
  • Protection against inrush currents
  • Input UVLO and output short circuit protection
  • -40°C to 125°C junction temperature range
  • Single exposed pad and standard pinout for easy mounting and manufacturing
  • Low output voltage ripple
  • Pin-to-pin compatible family
  • Fully enabled for Webench® Power Designer

Benefits
  • High efficiency reduces system heat generation
  • Low radiated EMI (EN 55022 Class B compliant)
  • No compensation required
  • Low package thermal resistance

Specifications
  • Input voltage range: 6V to 42V
  • Output voltage: as low as 5V
  • Efficiency: up to 97%


Applications
  • Intermediate bus conversions to 12V and 24V rail
  • Time critical projects
  • Space constrained / high thermal requirement applications
  • Negative output voltage applications
Part Number Datasheet Output Current Max. Input Voltage Peak Efficiency
LMZ14201
1A 6 to 42V 97%
LMZ14202 2A 6 to 42V
97%
LMZ14203 3A 6 to 42V 97%

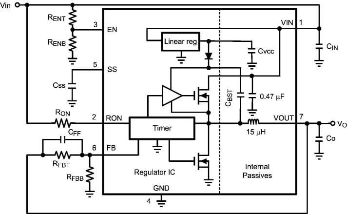
Application Block Diagram

Application Block Diagram

  • Texas Instruments
  • Power Management
  • Semiconductors|Integrated Circuits|IC-Power Management
Veröffentlichungsdatum: 0001-01-01 | Aktualisiert: 0001-01-01