Texas Instruments ATL431LIEVM Evaluierungsmodul
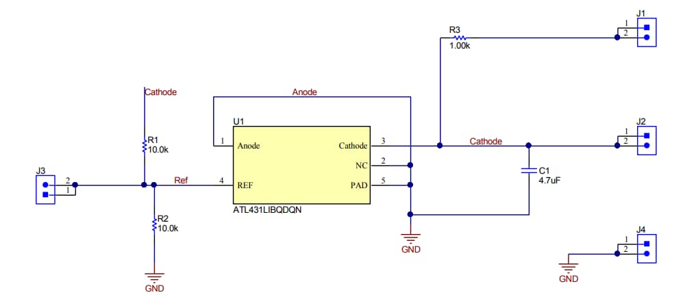
Das Texas Instruments ATL431LIEVM Evaluierungsmodul ist ein Referenzboard mit einstellbarer Spannung, welches das ATL431LI Bauteil im ultradünnen, kompakten unbedrahteten DQN-Gehäuse (X2SON) mit kleinem Formfaktor evaluiert. Der ATL431LI ist ein stromsparendes Gegenstück zum TL431LI mit niedrigerem Kathoden-Mindeststrom (Ikmin = 80 μA gegenüber 1,0 mA).Das ATL431LIEVM ist mit einem festen Spannungsausgang und einem Lastkondensator konfiguriert. Ein Testpunkt kann an eine externe Stromversorgung angeschlossen werden, um Strom zu liefern.
Merkmale
- Extrem kleines 3-Pin-DQN-Gehäuse
- Einstellbarer Spannungsreferenz-Ausgang
- Hohe Genauigkeit
- Stromsparende Spannungsreferenz
Schaltplan
Veröffentlichungsdatum: 2019-10-16
| Aktualisiert: 2023-12-15
