Texas Instruments bq24179 Buck-Boost-Ladegerät
Das Texas Instruments bq24179 Buck-Boost-Ladegerät ist ein vollständig integriertes Schaltmodus-Buck-Boost-Ladegerät für 1- bis 4-Zellen-Li-Ionen-Batterien und Li-Polymer-Batterien. Die Integration umfasst vier Schalt-MOSFETs (Q1, Q2, Q3, Q4), Eingangs- und Ladestromerfassungsschaltungen, den Batterie-FET (QBAT) und die gesamte Schleifenkompensation des Buck-Boost-Wandlers. Das Ladegerät verwendet ein schmales VDC-Leistungspfadmanagement, welches das System knapp über der Batteriespannung regelt, ohne unter eine konfigurierbare Mindestsystemspannung zu fallen. Wenn der Systemstrom die Eingangsquellenwerte übersteigt, unterstützt der Batterie-Ergänzungsmodus das System, ohne die Eingangsquelle zu überlasten. Das Ladegerät unterstützt ein NVDC-Leistungspfadmanagement, bei dem das System bei einer Spannung, die etwas höher als die Batteriespannung ist, geregelt wird, aber nicht unter die Mindestsystemspannung fällt. Das System läuft auch dann noch, wenn die Batterie komplett entladen oder entfernt wird. Wenn die Lastleistung die Eingangsquellenwerte überschreitet, geht die Batterie in den Ergänzungsmodus und verhindert, dass die Eingangsquelle überlastet wird und das System abstürzt.Das Bauteil lädt eine Batterie aus einer großen Auswahl von Eingangsquellen auf, einschließlich eines älteren USB-Adapters zu einem Hochspannungs-USB-PD-adapter und einem herkömmlichen Adapter mit Lüsterklemme. Das Ladegerät stellt den Wandler automatisch und ohne Host-Steuerung auf eine Buck-, Boost- oder Buck-Boost-Konfiguration ein, die auf der Eingangsspannung und der Batteriespannung basiert. Der Dual-Eingangsquellen-Wählschalter verwaltet den Strom, der von zwei verschiedenen Eingangsquellen fließt. Die Auswahl der Eingänge wird vom Host über I2C gesteuert, wobei die Standardquelle Nr. 1 (VAC1) der primäre Eingang und die Quelle Nr. 2 (VAC2) der sekundäre Eingang ist. Zur Unterstützung eines schnellen Ladevorgangs mit einem einstellbaren Hochspannungsadapter bietet das Bauteil einen D+/D-Handshake. Das Bauteil entspricht den Spezifikationen für die Stromversorgung von USB 2.0 und USB 3.0 mit Eingangsstrom- und Spannungsregelung. Darüber hinaus ermöglicht der Eingangsstrom-Optimierer (ICO) die Erkennung des maximalen Leistungspunktes einer unbekannten Eingangsquelle.
Neben dem I2C-Host-gesteuerten Lademodus unterstützt dieses Ladegerät auch einen autonomen Lademodus. Nach dem Einschalten ist das Laden mit den Standard-Registereinstellungen aktiviert. Das Bauteil kann einen Ladezyklus ohne Software-Einsätze abschließen. Das Bauteil erkennt die Batteriespannung und lädt die Batterie in verschiedenen Phasen: Erhaltungsladung, Vorladung, Konstantstromladung (CC) und Konstantspannungsladung (CV). Am Ende des Ladezyklus schaltet das Ladegerät automatisch ab, wenn der Ladestrom in der Konstantspannungsphase unter einem voreingestellten Grenzwert (Abschlussstrom) liegt. Wenn die volle Batterie unter die Aufladeschwelle fällt, startet das Ladegerät automatisch einen weiteren Ladezyklus.
Das bq24179 von Texas Instruments bietet verschiedene Sicherheitsfunktionen für die Batterieladung und den Systembetrieb, darunter die Überwachung der Batterietemperatur durch einen negativen Thermistor, Timer für Erhaltungsladung, Vorladung und Schnellladung sowie einen Überspannungs-/Überstromschutz für Batterie und Eingang. Die Wärmeregelung reduziert den Ladestrom, wenn die Sperrschichttemperatur einen programmierbaren Schwellenwert überschreitet. Der STAT-Ausgang meldet den Ladestatus und Fehlerzustände. Der PG-Ausgang zeigt an, ob eine gute Stromquelle vorhanden ist. Der INT-Pin benachrichtigt den Host sofort, wenn ein Fehler auftritt. Das Bauteil verfügt außerdem über einen 16-Bit-Analog-Digital-Wandler (ADC) zur Überwachung von Ladestrom und Eingangs-/Batterie-/Systemspannungen (VAC, VBUS, BAT, SYS, TS).
Merkmale
- Hochintegriertes Buck-Boost-Ladegerät mit hoher Leistungsdichte für 1- bis 4-Zellen-Batterien, die alle USB-PD-3.0-Profile unterstützen
- Enthält vier Schaltungs-MOSFETs, BATFET
- Integriert Eingangs- und Ladestrommessung
- Hoher Wirkungsgrad
- Schaltfrequenzen: 750 kHz oder 1,5 MHz
- Wirkungsgrad optimiert für das Laden von 2s-Batterien, 96,5 % Wirkungsgrad mit 9-V-Eingang und 94,5 % Wirkungsgrad mit 15-V-Eingang bei 3 A ICHG
- Ladestrom von 5 A mit einer Auflösung von 10 mA
- Wirkungsgrad von 96,5 % (16-V-Batterie bei 3 A von 20 V)
- Unterstützt eine große Auswahl von Eingangsquellen
- Großer Eingangsbetriebsspannungsbereich von 3,6 V bis 24 V mit einer absoluten maximalen Nennleistung von 30 V
- Maximales Leistungstracking mit dynamischem Eingangsspannungs-Leistungsmanagement (VINDPM) von bis zu 22 V und dynamisches Eingangsstrom-Leistungsmanagement (IINDPM) von bis zu 3,3 A
- Erkennt USB BC1.2-, SDP-, CDP-, DCP-, HVDCP- und nicht standardmäßige Adapter
- Dual-Eingangs-Leistungs-Mux-Controller (optional) für die Quellenauswahl
- Leistungspfadmanagement mit NVDC (Narrow Voltage DC)
- Flexibler autonomer und I2C-Modus für eine optimale Systemleistung
- Integrierter 16-Bit-ADC für Spannungs-, Strom- und Temperaturüberwachung
- Niedriger Batterie-Ruhestrom
- Typische 30 µA bei Nur-Batterie-Betrieb
- Hohe Genauigkeit
- ±1 % Ladespannungsregelung für 2s-Batterien
- ±10 % Ladestromregelung
- ±5 % Eingangsstromregelung
- Sicherheit
- Thermische Regelung und thermische Abschaltung
- Eingangs-/Batterie-OVP und -OCP
- Wandler-MOSFET-OCP
- Ladungs-Sicherheitstimer
- Gehäuse
- 56-Pin-WCSP von 2,9 mm × 3,3 mm
Applikationen
- Smartphone
- Tablet
- Kabelloser Staubsauger
- Medizinische Geräte
- Drohnen
- Drahtloser Lautsprecher
- Digitalkamera
- Mobiler Drucker
- Elektronische Kassensysteme (EPOS)
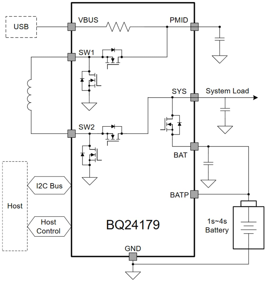
Vereinfachter Schaltplan
