Texas Instruments DEM-OPA-SC-1A-EVM Evaluierungsmodul
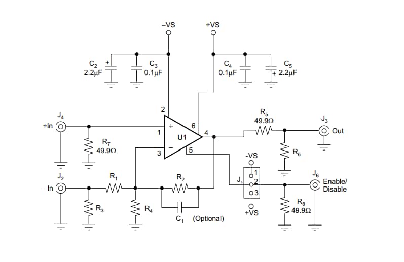
Das Texas Instruments DEM-OPA-SC-1A Evaluierungsboard ist eine Demonstrationseinrichtung, die Designern bei der Evaluierung der Funktionsweise und des Betriebsverhaltens von Hochgeschwindigkeits-Breitband-Operationsverstärkern hilft. Das DEM-OPA-SC-1A-EVM unbestückte PC-Board ist mit Produkten kompatibel, die im SC70-Gehäuse (DCK) mit entweder 5-Pin- oder 6-Pin-Ausführungen angeboten werden. Auf dem Board müssen nur wenige Komponenten montiert werden, um den Operationsverstärker entweder in einer invertierenden oder nicht invertierenden Konfiguration einzurichten.Merkmale
- Für den Betrieb einer getrennten Versorgung ausgelegt und für eine Einzelversorgung geändert
- Enthält Verbindungen für Anschlusswiderstände, um zur 50-Ω-Ein-/Ausgangs-Impedanz-Testausrüstung zu passen
- Für invertierende und nicht invertierende Gain-Konfigurationen konfigurierbar
- Ein- und Ausgänge verwenden Standard-SMA-Steckverbinder-Footprints
- Optimiertes Layout für Geräte mit hoher Bandbreite
Schaltplan
Veröffentlichungsdatum: 2019-11-22
| Aktualisiert: 2024-02-02
