Texas Instruments INA826 Precision Instrumentation Amplifiers

TI INA826 Präzisions-Instrumentierungsverstärker

Texas Instruments INA826 Präzisions-Instrumentierungsverstärker bieten extrem niedrigen Energieverbrauch und operieren über einen sehr weiten Einzel- oder Doppeleinspeisungsbereich. TI INA826 Instrumentierungsverstärker sind optimiert to provide exzellente Gleichtaktunterdrückungsfaktor von mehr als 100dB (G=10) über Frequenzen von bis zu 5kHz. Bei G=1 übersteigt der Gleichtaktunterdrückungsfaktor 84 dB über den gesamten Gleichtaktbereich von der negativen Versorgungsspannung bis hin zur positiven Versorgung von 1 V. Der INA826 verfügt über einen Rail-to-Rail-Ausgang und ist bestens geeignet für den Niederspannungsbetrieb mit einfacher oder doppelter Spannungsversorgung von 2,7 V bis ±18 V. Zusätzliche Schaltung schützt die Eingänge gegen Überspannung von bis zu ±40V außerhalb der Stromversorgungen durch Begrenzung der Eingaingsströme auf weniger als 8mA. TI INA826 Instrumentierungsverstärker wurden für den Einsatz in vielen verschiedenen Anwendungen entwickelt, einschließlich Industrieprozesssteuerung, Leistungsschalter, Batterietestgeräten und ECG-Verstärker.

Features
  • Eingangsgleichtaktbereich: einschließlich V-Gleichtaktunterdrückung:
    • 104dB, min. (G = 10)
    • 100dB, min. bei 5kHz (G = 10)
  • Versorgungsspannungsunterdrückung: 100dB, min.  (G = 1)
  • Niedrige Offset-Spannung: 150µV, max.
  • Verstärkungsdrift: 1 ppm/°C (G=1), 35 ppm/°C (G > 1)
  • Rauschen: 18nV/√Hz, G ≥ 100
  • Bandbreite: 1MHz (G = 1), 60 kHz (G = 100)
  • Eingänge geschützt bis zu ±40V
  • Rail-to-Rail-Ausgang
  • Stromversorgung: 200µA
  • Versorgungsbereich:
    • Einzeleinpeisung: +2.7V bis +36V
    • Doppeleinpeisung: ±1.35V bis ±18V
  • Festgelegter Temperaturbereich: -40°C bis +125°C
Anwendungen
  • Industrieprozesssteuerung
  • Leistungsschalter
  • Batterietestgeräte
  • ECG-Verstärker
  • Energieautomation
  • Medizinische Instrumente
  • Portable Instrumente
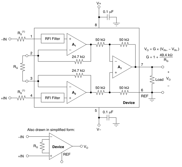
Funktionales Blockdiagramm
Functional Block Diagram
  • Texas Instruments
Veröffentlichungsdatum: 2012-01-18 | Aktualisiert: 2022-03-11