Texas Instruments LM5168E Synchroner Abwärtswandler
Der synchrone Abwärtswandler LM5168E von Texas Instruments bietet einen erweiterten Temperaturbereich von bis zu +150°C und reguliert über einen weiten Eingangsspannungsbereich. Der weite Eingangsspannungsbereich minimiert den Bedarf für Bauelemente zur Überspannungsunterdrückung. Eine minimale steuerbare Einwirkzeit von 50 ns ermöglicht große Abwärtswandlungsverhältnisse, was eine direkte Abwärtswandlung von einem 48 V Nenneingang zu Niederspannungsleitungen ermöglicht und somit die Systemkomplexität und die Designkosten reduziert.Der synchrone Abwärtswandler TI LM5168E arbeitet auch bei Eingangsspannungseinbrüchen bis hinunter zu 6 V bei Bedarf mit einem Tastverhältnis von nahezu 100 %. Diese Eigenschaften machen den LM5168E zu einer idealen Option für industrielle Applikationen mit großem Eingangsspannungsbereich und hoher Zellenzahl bei Batterie. Durch die Implementierung der integrierten Leistungs-MOSFETs auf der Hoch- und Niederspannungsseite liefert der LM5168E einen Ausgangsstrom von bis zu 0,3 A. Die Constant On-Time (COT)-Regelarchitektur stattet das System mit einer nahezu konstanten Schaltfrequenz aus und bietet so ein überlegenes Last- und Einschwingverhalten.
Der LM5168E wird in einer Auto-Modus-Version angeboten, die den Betriebsmodus Ultra-Low-IQ und Diodenemulationsmodus für einen hohen Wirkungsgrad bei geringer Last optimiert.
Merkmale
- Für Zuverlässigkeit in robusten Applikationen ausgelegt
- Eingangsspannungsbereich von 6 V bis 115 V
- Sperrschichttemperaturbereich von -55 °C bis +150 °C
- Fester interner Sanftanlauf-Timer 3 ms
- Spitzen- und Senkstrombegrenzungsschutz
- Geben Sie UVLO und Übertemperaturschutz ein.
- Entwickelt für skalierbare industrielle Stromversorgungen und Akkupacks
- 50 ns minimale Ein- und Ausschaltzeiten
- 1 MHz einstellbare Schaltfrequenz
- Diodenemulation für hohen Wirkungsgrad bei geringer Last
- 10 JA Ruhestrom im Automatikmodus
- 3JA Ruhestrom bei Abschaltung
- Pin-zu-Pin-kompatibel mit LM5164, LM5163 und LM5013
- Ähnliche Pinbelegung und Funktionalität wie LM5017 und LM34927
- Fähig für die funktionale Sicherheit
- Dokumentation zur Unterstützung des Designs von funktionalen Sicherheitssystemen ist verfügbar
- Die Integration reduziert die Konstruktionsgröße und die Kosten.
- COT-Modus-Steuerungsarchitektur
- Integrierter 1,9Q NFET-Abwärtsschalter
- Integrierter 0,71Q NFET-Synchrongleichrichter
- 1,2 V interne Spannungsreferenz
- Keine Schleifenkompensationskomponenten
- Interner VCC-Vorspannungsregler und Boot-Diode
- Open-Drain-Power-Good-Anzeige
- SOIC PowerPAD™-8 integrierter Schaltkreis mit 1,27 mm Pinabstand
Applikationen
- Raumfahrt – Solarquelle, Speicherung
- Luft- und Raumfahrt sowie Verteidigung – intelligente Munition, Aktuatoren
- Avionik – Sensorbildgebung, Radar
Typisches Schaltschema für Abwärtswandler
Wirkungsgrad des Abwärtswandlers
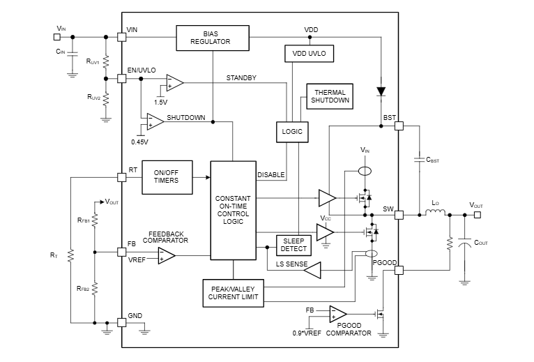
Funktionsblockdiagramm
