Texas Instruments LM73100 5,5-A-Ideal-Diode
Die Texas Instruments LM73100 5,5-A-Ideal-Diode ist eine hochintegrierte Schaltkreisschutz- und Leistungsmanagementlösung in einem kleinen Gehäuse. Das Bauteil bietet mehrere Schutzmodi mit sehr wenigen externen Komponenten. Das Bauteil bietet einen robusten Schutz gegen Überspannungen, Umpolung und übermäßigen Einschaltstrom. Mit integrierten Back-to-Back-FETs wird der Rückstromfluss vom Ausgang zum Eingang jederzeit gesperrt, wodurch sich das Bauteil hervorragend für Leistungs-MUX-/O-Ring-Applikationen eignet. Das Bauteil verwendet ein lineares O-Ring-basiertes Schema, um einen DC-Rückstrom von nahezu Null zu gewährleisten und emuliert das Verhalten der Ideal-Diode mit minimalem Durchlass-Spannungsabfall und minimaler Verlustleistung. Applikationen mit besonderen Anforderungen an den Einschaltstrom können die Anstiegsrate des Ausgangs mit einem einzigen externen Kondensator einstellen. Lasten sind gegen Eingangsüberspannungsbedingungen geschützt, indem der Ausgang unterbrochen wird, wenn der Eingang einen einstellbaren Überspannungsschwellwert überschreitet. Darüber hinaus bietet der LM73100 von Texas Instruments ein schnelles Auslöseverhalten bei transienten Überstromereignissen im stationären Zustand.Merkmale
- Großer Betriebseingangsspannungsbereich: 2,7 V bis 23 V
- Absolutes Maximum von 28 V
- Hält negativen Spannungen von bis zu -15 V stand
- Integrierte Back-to-Back-FETs mit niedrigem Einschaltwiderstand (ROn = 28,4 mΩ (typisch))
- Betrieb der Ideal-Diode mit echter Rückstromsperre
- Schneller Überspannungsschutz
- Anschwingzeit: 1,2 µs (typisch)
- Einstellbare Überspannungssperre (OVLO)
- Schnelles Auslöseverhalten bei transienten Überströmen im stationären Zustand
- Anschwingzeit: 500 ns (typisch)
- Latch-Off nach Fehler
- Analoger Laststromüberwachungsausgang (IMON)
- Strombereich: 0,5 A bis 5,5 A
- Genauigkeit: ±15 % ( max.) (IOUT ≥ 1 A)
- Aktiver hoher Freigabeeingang mit einstellbarem Schwellenwert der Unterspannungssperre (UVLO)
- Anpassbare Ausgangsanstiegsraten-Steuerung (dVdt)
- Übertemperaturschutz
- Power-Good-Anzeige (PG) mit einem einstellbaren Schwellenwert (PGTH)
- Kleiner Footprint (QFN von 2 mm x 2 mm, Rastermaß von 0,45 mm)
Applikationen
- Leistungs-MUX/O-Ring
- Adaptereingangsschutz
- Set-Top-Box/Smart-Lautsprecher
- USB-PD-Anschlussschutz
- PC/Notebook/Bildschirme/Docks
- Elektrowerkzeug/Ladegeräte
- POS-Terminals
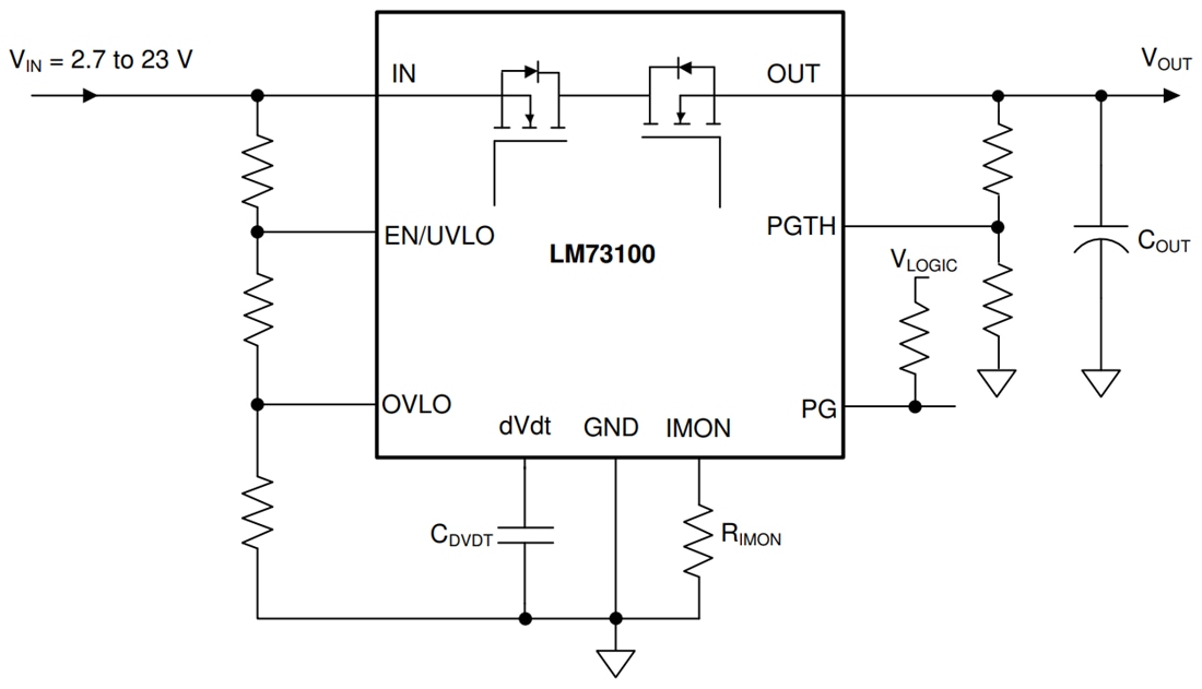
Vereinfachter Schaltplan
Veröffentlichungsdatum: 2021-01-22
| Aktualisiert: 2022-04-25
