Texas Instruments LMZM23600 36V-DC/DC-Leistungsmodule
Texas Instruments LMZM23600 36V-DC/DC-Abwärts-Leistungsmodule mit 0,5 A sind für leistungsorientierte, platzbeschränkte Applikationen mit niedriger EMI optimiert. Die LMZM23600 werden mit zwei festeingestellten Ausgangsspannungen von 5 V und 3,3 V und einer Option zum Einstellen (ADJ) der Ausgangsspannung zwischen 2,5 V und 15 V, angeboten. Der Eingangsspannungsbereich von 4 V bis 36 V liefert einen Ausgangsstrom von bis zu 500 mA.Nur zwei externe Komponenten sind für Ausführungen mit einem Ausgang von 5V oder 3,3 V notwendig, wodurch eine benutzerfreundliche Lösung ermöglicht wird. Der Open-Drain-Power-Good-Ausgang spart Kosten und Boardplatz durch die Bereitstellung einer genauen Angabe des Systemstatus und beseitigt die Notwendigkeit für eine zusätzliche Überwachungskomponente. Eine Nulllast-Stromversorgung von nur 28 µA zusammen mit einem nahtlosen Übergang zwischen den PWM- und PFM-Modi trägt zum hohen Wirkungsgrad und überlegenen Einschwingverhalten des gesamten Laststrombereichs bei. Das LMZM23600 ist mit dem 1.000mA-Ausgangsstrom-fähigen LMZM23601 Pin-zu-Pin-kompatibel und bietet eine einfache Ausgangsstrom-Skalierung.
Merkmale
- Großer Eingangsspannungsbereich von 4 V bis 36 V
- Einstellbare 2,5 V bis 15 V und festgelegte Ausgangsspannungsoptionen von 5 V, 3,3 V, 2,5 V und 1,8 V
- 0,5 A Ausgangsstrom
- Für die Ausführungen mit einem Ausgang von 5 V und 3,3 V sind nur Eingangs- und Ausgangskondensatoren notwendig
- 27 mm2 Lösungsgröße mit einseitigem Layout
- 28 µA Versorgungsstrom bei Nulllast
- 2 µA Abschaltstrom
- Power-Good-Flag
- Externe Frequenzsynchronisierung
- Modus-Auswahl-Pin
- Erzwungener PWM-Modus für konstanten Frequenzbetrieb
- Automatischer PFM-Modus für hohen Wirkungsgrad bei leichter Last
- Integrierte Regelkreis-Kompensation, Soft-Start, Strombegrenzung, Überhitzungsschutz und UVLO
- Miniatur-Gehäuse von 3,8 mm × 3 mm × 1,6 mm
Applikationen
- Sensor-Transmitter
- Test- und Messsysteme
- Netzinfrastruktur
- Platzbeschränkte Applikationen
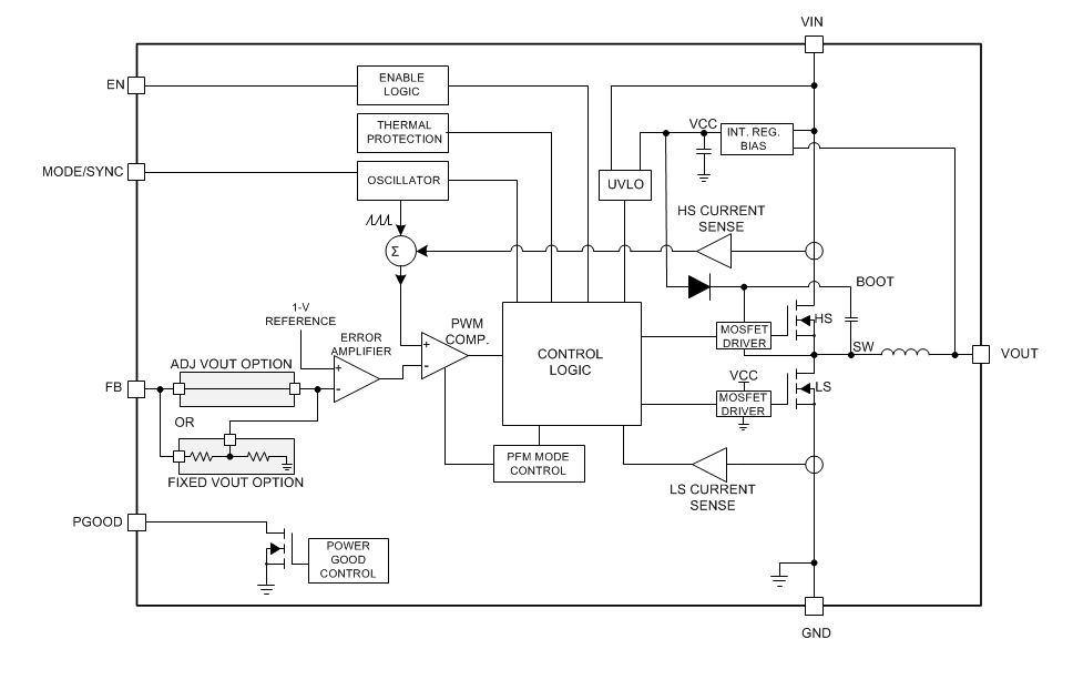
Blockdiagramm
Veröffentlichungsdatum: 2018-06-28
| Aktualisiert: 2025-12-11
