Texas Instruments LOG305 95 dB logarithmischer Detektor

Der logarithmische Detektor von Texas Instruments LOG305 95 dB unterstützt einen Eingangsfrequenzbereich von 200 kHz bis 100 MHz und einen typischen Dynamikbereich von 95 dB. Der LOG305 kann Frequenzen darüber bei reduzierter Empfindlichkeit unterstützen. Der Log-Detektor/RSSI-Detektor bietet einen sehr geringen Stromverbrauch und ermöglicht Single-Ended-Eingänge sowie unipolare oder bipolare Spannungsversorgungen. Der LOG305 ist für den Einsatz in Applikationen vorgesehen, die einen großen Dynamikbereich für die Messung von Spannung und Signal erfordern.

Der logarithmische Detektor LOG305 von TI ist in einem 6-poligen DRV-Gehäuse erhältlich. Das Gerät ist bei einer Versorgungsspannung von 2,7 V bis 5,25 V und im gesamten Temperaturbereich von -40 °C bis +125 °C betriebsbereit.

Merkmale

  • 18 VRMS bis 1 VRMS Eingabebereich
  • -40 °C bis +125 °C Temperatur
  • Dynamikbereich 95 dB
  • Logkonformitätsfehler (LCE) = ±2 dB
  • Signalerfassung von 200 kHz bis 100 MHz
  • Ruhestrom bei maximal 2,1 mA über die gesamte Temperaturspanne
  • 2,7 V bis 5,25 V Versorgung
  • Integrierter Operationsverstärker für die Pufferung/Verstärkung der Einstellung

Applikationen

  • Ultraschall-Distanz- und Materialmessung
  • Durchflusszytometrie
  • ESD- und Hochenergie- EMI- Signalerfassung
  • Lichtbogenfehlererkennung

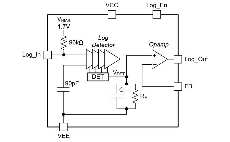
Funktionales Blockdiagramm

Schaltungsanordnung - Texas Instruments LOG305 95 dB logarithmischer Detektor
Veröffentlichungsdatum: 2026-02-06 | Aktualisiert: 2026-02-13