Texas Instruments OPA2834 Hochgeschwindigkeits-Operationsverstärker
Texas Instruments OPA2834 Hochgeschwindigkeits-Operationsverstärker verfügen über zwei Kanäle, einen extrem geringen Stromverbrauch, einen Rail-to-Rail-Ausgang, einen Negativ-Rail-Eingang und eine Spannungsrückkopplung (VFB). Die OPA2834 Operationsverstärker sind für den Betrieb über einen Stromversorgungsbereich von 2,7 V bis 5,4 V mit einer einzigen Versorgung oder ±1,35 V bis ±2,7 V mit einer doppelten Versorgung ausgelegt. Die Verstärker verbrauchen nur 170 µA pro Kanal und bieten mit einer Bandbreite mit Verstärkungsfaktor Eins von 50 MHz ein branchenführendes Performance-zu-Leistungsverhältnis für Rail-to-Rail-Verstärker.Der OPA2834 bietet ein hervorragendes Verhältnis von Bandbreite zu IQ für batteriebetriebene und tragbare Applikationen, bei denen ein geringer Stromverbrauch von entscheidender Bedeutung ist. Die OPA2834 Hochgeschwindigkeits-Operationsverstärker zeichnen sich durch eine sehr geringe Verzerrung aus und eignen sich daher sehr gut für Datenerfassungssysteme und einen Mikrofonvorverstärker.
Merkmale
- Extrem geringer Stromverbrauch:
- Versorgungsspannung: 2,7 V bis 5,4 V
- Ruhestrom (IQ): 170 µA/Kanal (typisch)
- Bandbreite: 50 MHz (G = 1 V/V)
- Anstiegsrate: 26 V/µs
- Einschwingzeit (0,1 %): 88 ns (2-V-STEP)
- HD2, HD3: –131 dBc, –146 dBc bei 10 kHz (2 VPP)
- Eingangsspannungsrauschen: 12 nV/√Hz (f = 10 kHz)
- Eingangs-Offset-Spannung: 350 µV (±1,9 mV max.)
- Negativer Rail-Eingang, Rail-to-Rail-Ausgang (RRO)
- Eingangsspannungsbereich: -0,2 V bis 3,9 V (5-Volt-Versorgung)
- Betriebstemperaturbereich -40 °C bis +125 °C
Applikationen
- Strommessung in Stromversorgungen
- Stromsparende Signalkonditionierung
- Batteriebetriebene Applikationen
- Tragbare Sprachrecorder
- Stromsparender SAR- und ΔΣ-ADC-Treiber
- Tragbare Geräte
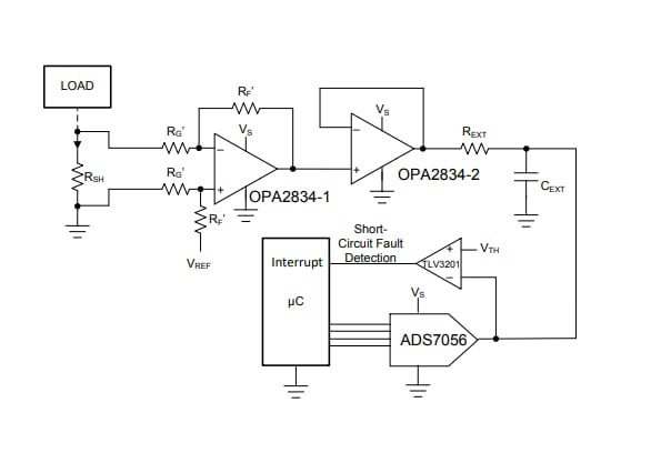
Blockdiagramm
Veröffentlichungsdatum: 2019-10-17
| Aktualisiert: 2024-01-02
