Texas Instruments REF8EVM Evaluierungsmodul
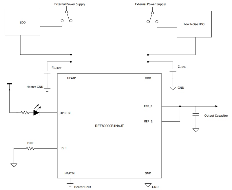
Das Evaluierungsmodul REF8EVM von Texas Instruments ist eine Plattform zur Demonstration des Betriebsverhaltens der hochpräzisen Spannungsreferenzen mit integriertem Heizelement der Baureihe REF80. Das REF8EVM von TI ist für den REF80 in einem keramischen LCCC-Gehäuse ausgelegt. Die temperaturgeregelte eingebaute Zener-Referenz REF80 integriert eine präzise 7,6V-Referenz mit einem internen Heizelement, um eine niedrige Temperaturdrift von 0,05 ppm/°C zu erreichen. Das integrierte Heizelement hält die Innentemperatur des Chips auf einem konstanten Sollwert, sodass die Referenzspannung unabhängig von Umgebungstemperaturschwankungen konstant bleibt.Merkmale
- Auswahl der Stromversorgung des REF80 direkt vom Tischnetzteil oder integrierten LDO
- Integriertes Heizelement für verbesserte Leistung
- Ausgabe einer stabilen LED, die anzeigt, wann sich die Temperatur der Heizung eingependelt hat
- Viele verschiedene Messmethoden sind verfügbar, einschließlich Bananenstecker, unbestückte Anschlussflächen für Polklemmen und SMA-Steckverbinder
- Kompatibel mit dem EVM DAC11001B über SMA
Applikationen
- Halbleiterprüfung und automatisierte Testausrüstung (ATE)
- Digitales Multimeter (DMM)
- Signalgenerator
- Batterieprüfung
- Hochpräzise Datenerfassungssysteme
Einrichtung
Standardanordnung
Layout
Veröffentlichungsdatum: 2025-05-29
| Aktualisiert: 2025-06-04
