Texas Instruments TMP9A00-EP Temperatursensoren mit Analogausgang
Texas Instruments TMP9A00-EP Stromsparende Temperatursensoren mit Analogausgang werden von –55°C bis 150°C bei einer Versorgungsspannung von 1,8 V bis 5,5 V und einem Versorgungsstrom von 4µA betrieben. Das TMP9A00-EP bietet einen Betrieb so niedrig wie 1,8 V, was für Temperaturen zwischen 15°C und 150°C möglich ist. Die lineare Übertragungsfunktion hat eine Steigung von –11,77 mV/°C (typisch) und eine Ausgangsspannung von 1,8639 V (typisch) bei 0°C. Der TMP9A00-EP bietet eine Genauigkeit von ±2,5°C von –55°C bis +130°C und ±3,5°C from 130°C bis 150°C.Die TMP9A00-EP Temperatursensoren von TI bieten einen Versorgungsstrom von 4 µA (max.), der die Eigenerwärmung des Bauteils auf weniger als 0,01 °Cbegrenzt. Wenn V+ kleiner als 0,5 V ist, befindet sich das Bauteil im Abschaltmodus und verbraucht weniger als 20 nA (typisch).
Die TMP9A00-EP Temperatursensoren sind in einem winzigen 5-Pin-SC70-Gehäuse erhältlich, das den Platzbedarf auf dem Board reduziert.
Merkmale
- Unterstützt Applikationen in den Bereichen Verteidigung, Luft- und Raumfahrt sowie Medizintechnik
- Gesteuerte Baseline
- Ein Montage- und Prüfstandort
- Eine Fertigungsstätte
- Längerer Produktlebenszyklus
- Erweiterte Produkt-Änderungsmitteilung
- Rückverfolgbarkeit von Produkten
- ±2,5 °C Genauigkeit von -55 °C bis +130 °C
- ±3,5 °C Genauigkeit von -55 °C bis +150 °C
- Versorgungsspannungsbereich von 1,8 V bis 5,5 V
- Niedrige Leistung von 4 µA (Maximum)
- Mikrokleines SC70-Gehäuse
Applikationen
- Verteidigungsfunk
- Radar
- Avionik
- Sensoren und Bildgebung
Weitere Ressourcen
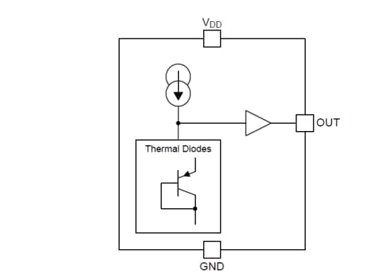
Blockdiagramm
Veröffentlichungsdatum: 2020-12-29
| Aktualisiert: 2025-03-10
